慧聪LED屏网报道
2020年,新基建成为重点热词,国内多个省市发布了2020年重大项目计划/清单,包括了智慧、5G类项目,甚至明确提及智慧灯杆项目,推动本地的智慧灯杆建设和发展,引导城市各类杆塔“多杆合一”。鼓励集约利用杆塔资源部署5G和储备5G站址资源。
有业内人士分析,智慧杆如果能够顺利发展,能够打通智慧城市数据孤岛问题,有望带动每年千亿元级别改造投资,同时节省电信、公安、交通等部门大量的重复建设费用。
关于智慧灯杆
智慧灯杆,是以道路照明灯杆为基础,整合公安监控杆、交通信号杆、通信杆、交通标识牌杆等多杆合一的综合杆。

同时根据需要,拓展视频监控、信息发布、环境监测、紧急呼叫、电动汽车充电桩等应用。它是智慧照明、智慧城市及5G通信基站的重要载体,是支撑5G建设的新一代基础设施,也是新型智慧城市建设的新入口。
智慧灯杆,通过集约化搭载5G基站、视频监控、环境监测、信息发布、充电桩等感知设备,作为前端的信息采集终端,为后端的物联网平台提供各种城市大数据支撑,可以说是智慧城市建设的神经系统。
国家政策
2019年4月工信部、国资委联合发布《关于2019年推进电信基础设施共建共享的实施意见》,要求基础电信企业与铁塔公司要利用路灯、监控、交通指示等社会杆塔资源,充分发挥自身优势,按照市场化原则开展微(小)基站建设;集约利用现有基站站址和路灯杆、监控杆等公用设施,提前储备5G站址资源。
2020年3月4日,在中共中央政治局常务委员会召开的会议上,决策层强调,要加快推进国家规划已明确的重大工程和基础设施建设,其中要加快5G网络、数据中心等新型基础设施建设进度。

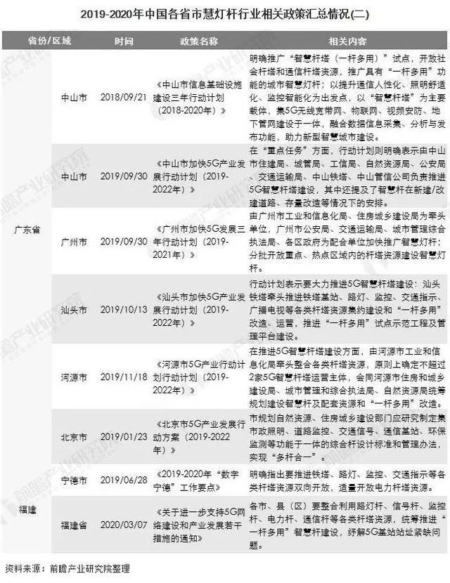
区域政策
在地方层面,广东、湖南、江苏、陕西、福建、浙江、四川、安徽等地相继出台了相关政策,推动本地的智慧灯杆建设和发展,引导城市各类杆塔“多杆合一”,推动“一杆多用”的智慧灯杆建设,鼓励集约利用杆塔资源部署5G和储备5G站址资源。
日前,广州市工业和信息化局发布了《广州市加快推进数字新基建发展三年行动计划(征求意见稿)》,预计到 2022 年,全市建成泛在、高性能、精益服务、低使用成本的新型基础设施,渗透于生产、生活、科技、智慧城市各领域,投资乘数效应极大释放,成为激发地域经济活力的强劲引擎,在全国形成可复制、可推广的广州经验,未来打造全国城市级数字新基建典范。
其中:到2022年,构建全球顶尖的智能化 “创新型智慧城市”。打造成粤港澳大湾区人工智能产业集聚区、国家级人工智能创新发展试验区、人工智能创新应用先导区,建设“智杆”“智路”“智车”“智品” “智桩”“智园” “智链”,推动形成 50 个智能经济和智能社会应用场景,打造以智能网联汽车、智能机器人、智能硬件等8 个重点产业集群,建设 10 个人工智能产业园,培育 50 家以上人工智能技术、产品制造、应用和服务领域的全国领军企业,人工智能产业规模超 1200 亿元。包含到 2022 年底力争建成智慧灯杆 3.4 万根。到 2022 年,建成全国智慧充电设施的标杆城市。全市的电动汽车充换电设施数量充足、布局合理,能够满足全市电动汽车的充换电需求。中心城区、城市副中心等公用充电设施服务半径将小于 1 公里。全市的充换电设施数量突破 5 万个,充换电站点突破 4000 个,充换电服务能力达到 250 万千瓦。





各地智慧灯杆示范建设
北京经开区建千根智慧灯杆
近日,由北京亦庄智能城市协同创新研究院(以下简称“智能院”)结合经开区智慧灯杆建设经验主编的《智慧灯杆设计导则》,参编的《智慧灯杆总规范》《智慧灯杆系统测试方法》,经中国通信企业协会团体标准管理委员会评审通过,在“全国团体标准信息平台”正式发布,意味着经开区智慧灯杆建设经验将向全国输出。
摄像头、天线、路灯、显示屏……走在经开区荣华路、荣京街等主干道上,多种装置集于一身的智慧灯杆形成了一道亮丽的风景线。这种智慧灯杆不仅能发挥照明作用,还装有通信微基站、监控探头、电子屏幕、WiFi信号发射器等多种装置,每一种装置与网络、后台平台系统相连,具有织密4G、5G通信网络,执法调用街头监控图像,电子屏幕宣传,WiFi网络覆盖等多种功能,发挥规模优势,为区内企业群众带来便利,也成为了经开区智慧城市的重要组成部分。
如今,经开区智慧灯杆建设使用数量达近千根,已经覆盖了区内30多条道路。未来智慧灯杆还将加装充电桩、电子互动屏等装置,新能源车路边充电、行人可在路边询问亦庄事儿,让智慧道路为企业群众提供更大便利。
据了解,经开区智慧灯杆建设已经成为“样板”,智能院主编、参编的三项标准,分别从智慧灯杆工程设计、相关产品及业务系统、功能性能测试等方面制定了行业团体标准,正式发布后,将为行业发展树立标杆,提供可借鉴的经验。
深圳首个多功能智慧杆存量改造项目落地
以深圳为例,作为中国电子科技发展的前沿城市、全国启动5G商用的首批城市,深圳在5G和智慧杆的发展中均走在前列。
2019年9月,深圳市政府与中国三大电信运行商签署“5G基站建设合作备忘录”,要求到2020年8月深圳累计建成5G基站4.5万个。
今年4月下旬,深圳首个多功能智慧杆存量改造项目落地。据悉,深圳今年将新建4526根多功能智慧杆,按计划,到2022年深圳将新建智慧杆2.4万根。据深圳市工业和信息化局透露,截至2020年4月底,深圳市5G基站建设数量和多功能智慧杆建设数量均位居“广东省第一”。可见,深圳正全力推进5G基础设施等新基建的建设,深圳智慧杆的爆发已箭在弦上。
上海三年架空线落地计划已完成
上海市从2014年开始由住建委牵头探索灯杆综合利用,通过“架空线入地、综合杆整治”、“美丽街区”等专项整治行动开展城市更新工程;2015、2016年先后在大沽路、虹口区万荣路和徐汇区昭平路等路段进行项目试点,实现了智能照明、绿色能源、智慧安防、 无线城市、信息交互、智能感知、集中控制等功能。
2017年上海成立“架空线入地和合杆整治指挥部”。市政府办公厅建立联席工作会议制度,联席会议下设推进办公室并实体化运作,统筹引导市区两级多部门推进工作,住建委是其中的统筹机构。项目资金由市财政和区财政等政府部门牵头,电力公司也需要承担部分资金。在实际建设过程中,指挥部指定总包单位进行道路施工,并负责设备采购。智慧杆后续的运营费用主要由政府部门以公益电价统一支付。
2018 年上海市以进博会为契机,3月正式发布《上海市城市道路杆件整合设计导则》,并印发《关于开展本市架空线入地和合杆整治工作的实施意见》,基本确立了杆体、灯具、管线、基建施工部分由上海市住建委(上海市城市综合管理事务中心)牵头建设、运维和管理,杆体上各类设备由各使用部门建设、运维和管理的模式。
按照计划,从2018年开始上海开启了三年的架空线落地计划,预计完成 500 公里架空线落地,截至2020年4月已经基本完成。中心城区伴随架空线路落地也会有智慧杆项目建设。

实践中,上海以内环内重点区域、重要道路、中国国际进口博览会场馆周边为重点,完成道路架空线入地,同步开展合杆整治工作,建设架空线入地工程,将路灯、指示牌、信号灯等多种杆塔合并,拔除近万根立杆,平均减杆率达到 68%。
从上海市的经验来看,合杆整治过程中一般不大面积开挖道路,故项目的施工周期较短,一般小于1年;合杆的设备主要来自原有设备的迁移,新购设备主要是对原有损坏设备的替换,故采购量有限。
这种情况下,平均每一个智慧杆造价约 5-6 万元,其中杆体约2-3万元,施工费用约2-3万元。

上海综合杆已经进行多项业务的挂载,包括5G基站、摄像头、指示牌、电子警察、声音监测。

成都、南京智慧灯杆建设平稳
由于北上广深等地区土地稀缺,导致分散的杆体不但建设成本较高,并且占用较多土地资源,本身就是一种浪费。而 2-3 线城市土地资源相对宽裕,智慧杆的建设需求比较平稳,试点类的智慧杆项目推进难度较小。因此非一线城市可以探索出合适的模式,有序地建设智慧杆。
成都市、南京市智慧杆建设以项目为主导,按照需求进行建设。较为典型的案例有成都环城生态区、成都双流区智慧杆示范路段、南京夫子庙景区、南京江东路沿线等。


四川省成都市双流区采用“EMC+维护”的模式,成功地实现了对全区智慧灯杆的投资、 建设和运营维护。
四川华体照明公司与双流区政府共同出资成立合资公司,2019 年 4 月, 四川华体照明科技股份有限公司控股子公司成都华体空港智慧科技有限公司中标成都市双流区智慧城市(智慧路灯)建设项目。
双流区政府授予合资公司一定期限的特许经营权, 特许经营年限为15年(含建设期);由合资公司作为智慧路灯投资和建设方,项目建设完成验收后由合资公司负责特许经营期内的运营服务,盈利按约定的投资比例履行股东权益。
成都市双流区智慧城市(智慧路灯)建设项目建设估算投资不低于2.99亿元;特许经营权出让金621万元;项目需拆除现状路灯约13,929根,新建智慧路灯约13,929 根。
项目范围内所有路灯的加权平均路灯维护单价345元/柱/年;项目范围内现状路灯残值报价215万元。该项目是目前为止投资金额最大的智能杆项目。
南京市自2016年启动共杆建设,编制发布了《城市道路并杆导则》和《城市道路杆件管理办法》,路灯转型成为杆件专业分包,更好推进项目的集成和开展;2016-2018年来涉及道路共50条,总长达90km,新建改造杆件数量7,082 杆,其中综合杆数量1,904 杆。
南京市成立了江苏未来城市公共空间开发运营有限公司,以专业化促产业化。目前,南京已经探索出一套适合本地二线城市发展的道路。南京不止是做智慧试点,南京也发布 了多杆合一的政策,并交给城管局来主管。
但是不像上海一样会对全市灯杆重新改造, 而是:1)利用好现有的杆体,通过自主创新进行智慧化改造,达成可以挂载智慧单元,包括如何达成24h 供电等;2)新建道路,直接采用智慧杆标准进行建设。

需要说明的是,不同地区的成本不同主要源于建设项目的差异,深圳地区考虑了更多挂载物的建设需求。

上海、深圳同时考虑了施工、地下管廊/管道需求。由于政府在该模式下只需要1次施工,因此虽然初期投资规模较大,但一旦考虑重复开工的施工费,则智慧杆模式的优势将明显体现。
优质商铺推荐:深圳市众合光电科技有限公司
免责声明:凡注明来源本网的所有作品,均为本网合法拥有版权或有权使用的作品,欢迎转载,注明出处。非本网作品均来自互联网,转载目的在于传递更多信息,并不代表本网赞同其观点和对其真实性负责。
+ 更多资讯热度榜
+ 更多慧聪原创
+ 更多技术文章
+ 更多政策法规