
慧聪LED屏网报道
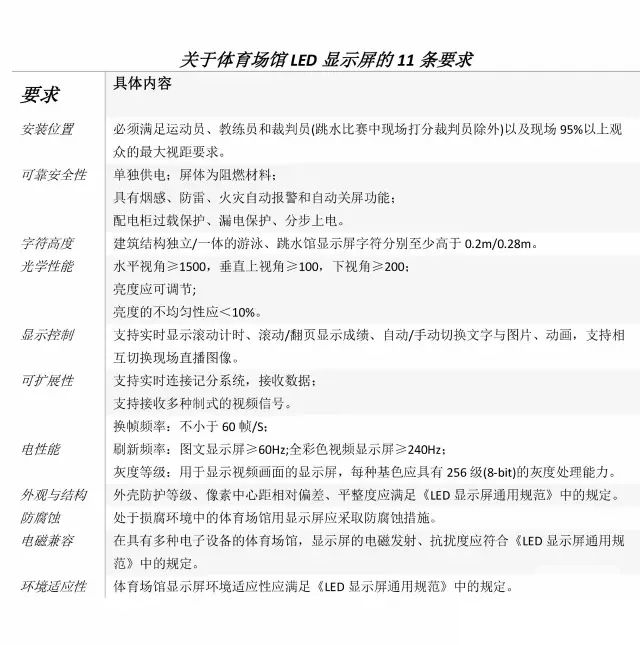
体育场馆所应用全彩LED显示屏,在技术上有着比较高的要求,根据实际经验,适用于各体育场馆的LED显示屏大致有11条要求,分别从显示屏的安装位置、可靠性、安全性、最大视距和字符高度、光学性能、显示控制、可扩展性电性能、平面显示屏显示字符、外观与结构、防腐蚀、电磁兼容与环境适应性提出了具体要求。

优质商铺推荐:深圳市锦凌电子有限公司
交易在这里一触即发,慧聪LED屏网超级商情。

慧聪LED屏网超级商情
版权声明:来源慧聪LED屏网的所有文字、图片和音视频资料,版权均属慧聪LED屏网所有,任何媒体、网站或个人如需转载务必注明"稿件来源:慧聪LED屏网",违者本网将依法追究责任。
免责声明:凡注明来源本网的所有作品,均为本网合法拥有版权或有权使用的作品,欢迎转载,注明出处。非本网作品均来自互联网,转载目的在于传递更多信息,并不代表本网赞同其观点和对其真实性负责。