
慧聪LED屏网报道
近几年来,网络上火热的直播真人秀,从草根素人到名人明星,内容从吃饭睡觉、出行游玩到才艺表演,平台从门户网站到手机APP,如雨后春笋般层出不穷。线下的体育赛事LED大屏直播(转播)对大家来说也并不少见。从户外广场、体育馆到酒吧,每逢重大体育赛事,必定少不了直播的LED大屏。
今年,艾比森作为中超联赛2017-2020年LED全彩显示屏官方供应商,全新的艾比森欧标彩屏产品进驻中超。实际上,在国际体育领域,艾比森已先后与荷甲、意甲、欧洲杯、德甲、世俱杯、法甲、俄超和葡超以及巴西、墨西哥等国际顶级足球赛事合作,同时也是NBA、F1等篮球赛事的战略合作伙伴。

艾比森欧标彩屏产品进驻中超
艾比森直播LED显示屏应用
艾比森LED显示屏为体育馆打造的直播LED显示屏,一般由百余个屏幕制成并被用于播放视频图像,包括直播内容、比赛时间以及计分控制系统三部分,如介绍选手资料、比赛实况,连接裁判系统、计时计分系统,一般悬挂在体育馆的中心高处或体育场的两侧,由于其形状较集中,根据屏幕位置和形状的不同可进行专业的屏体系统控制。

艾比森体育屏应用——美国NBA, 4K超高清斗型屏
很多室内体育馆的屏幕以斗型屏为多,不但要求屏幕能够实时流畅地播放现场赛况,还要考虑到观众的视角。超大、清晰的比赛直播画面,打破了座位的限制,让远距离观看比赛更加容易。慢动作回放更成为裁判做出正确裁决的依据,维护了比赛的公平、公正,减少了不必要的冲突。精彩场面与特写镜头,更是给观众带来了完美的视觉盛宴。
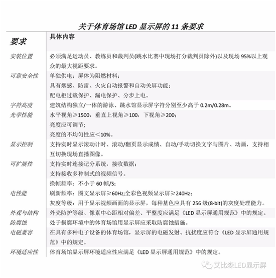
关于体育场馆LED显示屏的11条要求
体育场馆所应用全彩LED显示屏,在技术上有着比较高的要求,小艾根据实际经验,总结出适用于各体育场馆的LED显示屏的11条要求,分别从显示屏的安装位置、可靠性、安全性、最大视距和字符高度、光学性能、显示控制、可扩展性电性能、平面显示屏显示字符、外观与结构、防腐蚀、电磁兼容与环境适应性提出了具体要求。

艾比森体育馆LED显示屏始终坚持严格的产品品质管控,无论是从显示屏的视觉效果还是安全可靠性,都做了非常周全的考虑和设计。另外,在交货之前,所有产品都接受了严格的环境适应性测试考验。

艾比森显示屏正在接受背部淋雨测试
国际范!艾比森的身影遍布全球
艾比森在直播体育赛事的LED体育屏领域有着丰富的国际项目经验,承担过美国NBA、德国、挪威、迪拜等多个体育场馆的直播屏项目,大型直播屏既符合设计标准,也具有广视角,画面切换顺畅、良好的色彩还原性,无与伦比的视频质量,卓越的色彩表现,实时的赛事直播,为体育赛事赞助商和主办方提升品牌形象,传递宣传信息的同时,也保证每个观众能最大幅度感受现场竞技的刺激和完美,在市场上有口皆碑。

艾比森体育屏应用--德国商业银行竞技世界杯半决赛
时代在发展,人们的生活观念也在发生着改变,体育正成为生活越来越重要的一部分,这也带动了体育产业的发展。近年来,国内很多地方都在大力改善体育设,体育赛事对屏幕的需求也在增加。另外,近年来LED显示屏无论是在显示效果(户外小间距的诞生),还是控制系统(联网控播等)方面都有极大的进步。随着艾比森LED显示屏技术进一步发展,相信一定能为体育直播提供更好的LED大屏平台。
优质商铺推荐:深圳市柔屏科技有限公司
交易在这里一触即发,慧聪LED屏网超级商情。

慧聪LED屏网超级商情
版权声明:来源慧聪LED屏网的所有文字、图片和音视频资料,版权均属慧聪LED屏网所有,任何媒体、网站或个人如需转载务必注明"稿件来源:慧聪LED屏网",违者本网将依法追究责任。
免责声明:凡注明来源本网的所有作品,均为本网合法拥有版权或有权使用的作品,欢迎转载,注明出处。非本网作品均来自互联网,转载目的在于传递更多信息,并不代表本网赞同其观点和对其真实性负责。