
慧聪LED屏网报道
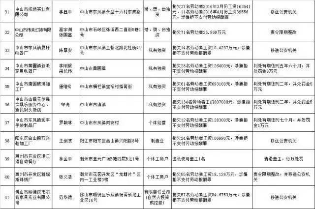
近日,广东省人力资源和社会保障厅公布了2016年第二季度用人单位重大劳动保障违法行为情况的通报。本次通报中共涉及41家违法单位,其中,深圳和中山地区违法单位最多,均高达14家……而其中,一家LED灯饰公司赫然上榜。
查阅广东省2016年第二季度用人单位重大劳动保障违法行为社会公布情况汇总表,可发现,一家名为中山市伟来灯饰有限公司的企业因拖欠71名劳动者25.969万元被公开上榜通报。公司法定代表人或负责人为高宇洲、张国基,单位地址为中山市石岐区张溪西二直街5巷1号。登记注册类型为港、澳、台独资。
资料显示,中山市伟来灯饰有限公司是伟来集团旗下——香港伟来实业有限公司子公司。公司主营灯带、贴片、护栏管、投光灯、幻彩灯等LED系列产品。在网络上搜索该公司信息可知,该公司拖欠货款早有先例,现在更发展至拖欠劳动者工资,各企业与该公司有合作往来时应谨慎。





深圳市14家违法企业名单:
1、四川建生建筑工程有限责任公司深圳分公司
2、理光通运(深圳)仓储有限公司
3、深圳市同哲国际体育管理有限公司
4、深圳市同哲公共服务有限公司
5、深圳十一哥餐饮有限公司
6、深圳市名磊物业管理有限公司
7、绿能诚美科技(深圳)有限公司
8、深圳卡罗娜服饰有限公司
9、深圳市精雅轩实业有限公司
10、深圳市顺昌龙商砼服务有限公司
11、深圳市华夷鑫展示装饰有限公司
12、深圳市德森家具有限公司
13、深圳市超宇优特线路板设备有限公司
14、深圳市标特纸业有限公司
中山14家违法企业名单:
1、中山市汉唐服饰有限公司
2、中山市大涌镇德枝服装工艺厂
3、中山迪宝龙水处理设备有限公司
4、中山三邦永华皮具有限公司
5、中山市古镇陇上荟餐厅
6、中山市仙踪龙园生物科技发展有限公司
7、中山市成宏制衣有限公司
8、中山市成运实业有限公司
9、中山市伟来灯饰有限公司
10、中山市东凤镇展轩电器厂
11、中山市黄圃镇新派家用电器厂
12、中山市唐国玻璃加工厂
13、中山市古镇天创餐饮娱乐服务中心、渔民码头饭店
14、中山市东凤镇润丰手袋制品厂
优质商铺推荐:北京视睿讯科技有限公司
即刻获取新资讯,了解市场动态,欢迎关注慧聪LED屏资讯服务。

慧聪LED屏资讯服务
版权声明: 来 源慧聪LED屏网的所有文字、图片和音视频资料,版权均属慧聪LED屏网所有,任何媒体、网站或个人如需转载务必注明“稿件来源:慧聪LED屏网”,违者本网 将依法追究责任。
免责声明:凡注明来源本网的所有作品,均为本网合法拥有版权或有权使用的作品,欢迎转载,注明出处。非本网作品均来自互联网,转载目的在于传递更多信息,并不代表本网赞同其观点和对其真实性负责。
+ 更多资讯热度榜
+ 更多慧聪原创
+ 更多技术文章
+ 更多政策法规