随着汽车智能化进程加速,尤其是智能座舱与智能驾驶技术的双重演进,车灯的产品定位正在发生重塑。车用照明不再局限于基础的安全性照明功能,而是逐步演变为整车智能化体验的视觉载体,成为车企实现市场差异化竞争的关键切入点。
01
LED车灯智能化升级的三大维度
行业发展推动LED车灯的智能化升级迈入新阶段。这一变革以光源技术为底层驱动,向功能集成与美学设计高维延伸,重塑车用照明的价值锚点。
是光源升级。光源技术的演进是汽车照明智能化的基础。矩阵式LED作为基础智能化起步形态,通过分区控制实现自适应远光灯(ADB)等功能。
Mini LED则更进一步,凭借更高分区密度与显示性能,应用于尾灯和交互灯领域,例如ISD智能交互尾灯,可实现动态图案显示、车外交互等更功能。
向更高阶迈进,Micro LED正逐步渗透车灯领域。根据TrendForce集邦咨询分析,MicroLED像素数组导入自适应性头灯后,能精准进行独立数字控制的像素将提升至100,000颗像素点。当LED像素点越多,愈能弹性调整照射区域,以增加行车安全,并以此满足各区域市场法规的需求,有助于车灯厂商减少不同区域市场在头灯的开发、生产和物流上的成本。
Micro LED车灯虽属于高阶方案,但已有不少车企加速导入。2026年以来,极、奔驰等新车型相继搭载;在此之前,保时捷、奥迪、大众、蔚来等车企的车灯也已应用该技术,详情如下:

二是功能升级。随着光源技术不断提升,车灯已从单纯的照明工具转变为智能交互终端例如,车外像素化大灯可实现路面投影交互,Mini LED尾灯能提示后方车辆信息,ADS自动驾驶标识灯也成为车辆对外传递自动驾驶状态的法定安全信号:车内LED氛围灯不仅用于装饰,还可与ADAS结合通过色彩变化实现预警,打造沉浸式情感体验。
三是设计升级。在技术与功能的共同驱动下,车灯设计正迈向“美学化+高度集成化”。例如以Micro LED为代表的新技术,凭借体积小、可塑性强等优势,有望为车灯灯组造型提供更大设计自由度,并进一步推动照明与显示功能的一体化融合与表达升级。
02
从上海车灯展看产品演进新趋势
伴随光源与功能持续演进,相关技术方向也在行业展会中得到集中体现。近日的ALE 2026(上海)车灯展汇集了多家LED厂商的新品与方案,产业链上下游协同创新显著加强
芯片封装端,京东方华灿光电、三安光电、国星光电、晶能光电等企业竟相推出万级像素Micro LED光源;晶科电子、鸿利智汇、国星光电、瑞丰光电、晶能光电等厂商以差异化ADB方案推动成本下探;车灯厂商端,星宇股份、旺车灯等加速集成落地。从中也可窥见当前车灯产品的四大发展趋势。
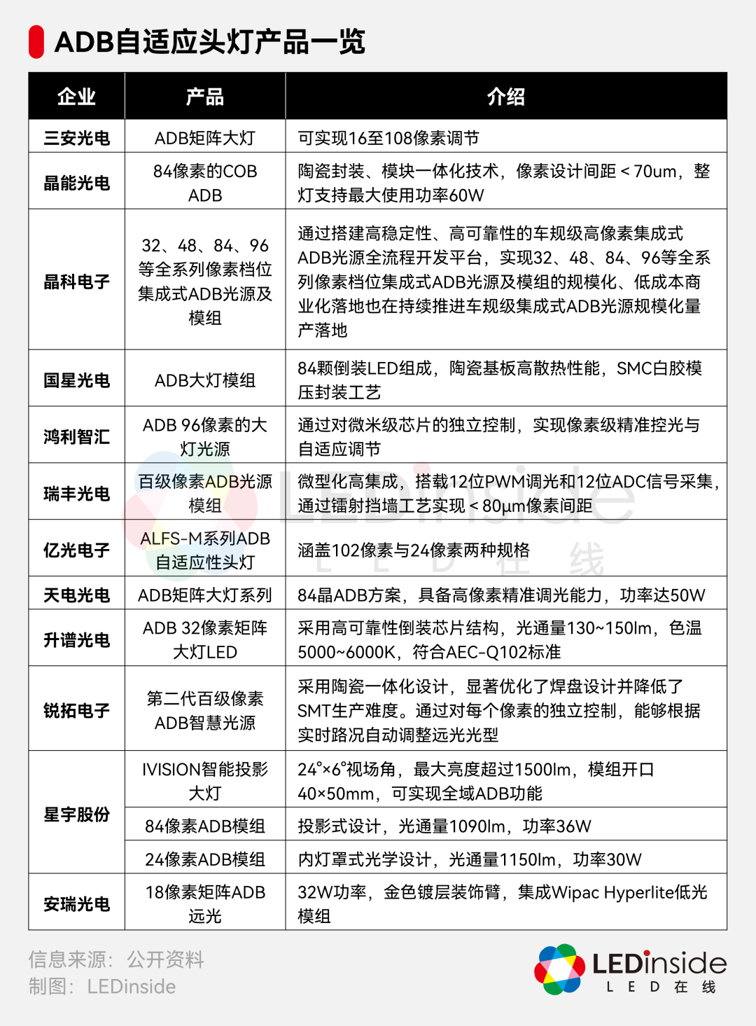
>趋势一、ADB自适应头灯成本下探加速普及
ADB自适应头灯依然是厂商重点展示的产品。TrendForce集邦咨询分析师指出,在成本压力下,厂商纷纷推出更多低成本方案,推动ADB自适应头灯进一步普及。
本届展会上,三安光电、晶科电子、国星光电、鸿利智汇、瑞丰光电、晶能光电、亿光电子、天电光电、升谱光电、锐拓电子等带来ADB大灯应用的芯片、器件、模组等产品。

其中,晶能光电展出84像素的COB ADB,采用陶瓷封装、模块一体化技术,像素设计间距<70um,整灯支持最大使用功率60W。
鸿利智汇展示ADB 96像素的大灯光源,依托微米级芯片独立控制,可实现精准像素控光与自适应调节,为高端智能车灯提供核心方案。

瑞丰光电展示百级像素ADB光源模组,搭载12位PWM调光与ADC信号采集,通过镭射挡墙工艺实现<80um像素间距,有效解决串扰问题。

随着Micro LED技术的引入,ams OSRAM、三安光电、京东方华灿光电、国星光电、晶能光电等展出高像素Micro LED与数字化光源等产品,推动ADB自适应大灯向更高像素化照明演进。

其中,ams OSRAM展出具备25,600像素的EVIYOS HD25 Micro LED自适应头灯。

三安光电推出基于Micro LED与ASIC 3D堆叠技术的像素化头灯方案,采用0.18微米CMOS工艺及主动驱动技术,可实现128x128(16K像素)分辨率和35微米像素间距。
京东方华灿光电展出的Micro ADB像素车灯,拥有41140颗颗粒,分辨率374x110,像素尺寸4.5um,亮度超2000lm,可实现高亮万级像素照明。

国星光电展示了万级像素数字化Micro LED光源模组,通过共晶键合技术实现40700个像素独立可控,可精准适配会车避让等照明场景。

晶能光电也展示了40700像素的MicrO LED ADB。该产品将像素间距为40um、分辨率为370*110的GaN基MicroLED矩阵的精确集成至CMOS控制电路上。由于采用了AuSn共晶键合技术,该大灯在功率为82.4W时,光通量达到6252流明(色温5400K)。

值得一提的是,晶科电子也布局了千级、万级至10万级像素的车规级Micro LED ADB光源技术与产品研发,抢占下一代高阶智能车载照明技术的产业制高点,为高阶自动驾驶全场景应用提供配套的智能照明核心解决方案。
另外,晶科电子通过搭建高稳定性、高可靠性的车规级高像素集成式ADB光源全流程开发平台,实现32、48、84、96等全系列像素档位集成式ADB光源及模组的规模化、低成本商业化落地也在持续推进车规级集成式ADB光源规模化量产落地。
Micro LED车灯不仅是ALE展会的重点展品,在将于4月24日开幕的北京车展上也备受关注。马瑞利将展出h-Digi@ Micro LED高分辨率投影模组,提供25K和40K两种像素版本,可适配不同车型。25K版本成熟紧凑、能效出色,支持高精度ADB、自适应照明、道路投影等功能;全新发布的40K版本像素密度与精度更高,主要面向高端车型。

马瑞利h-Digi@ Micro LED高分辨率投影模组

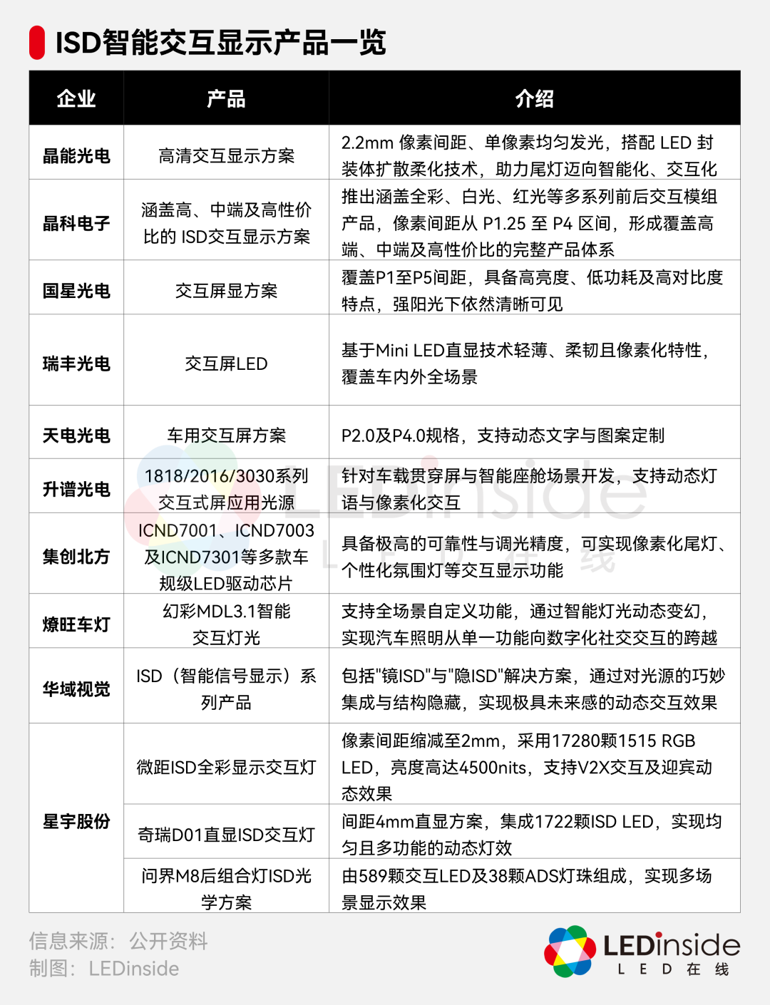
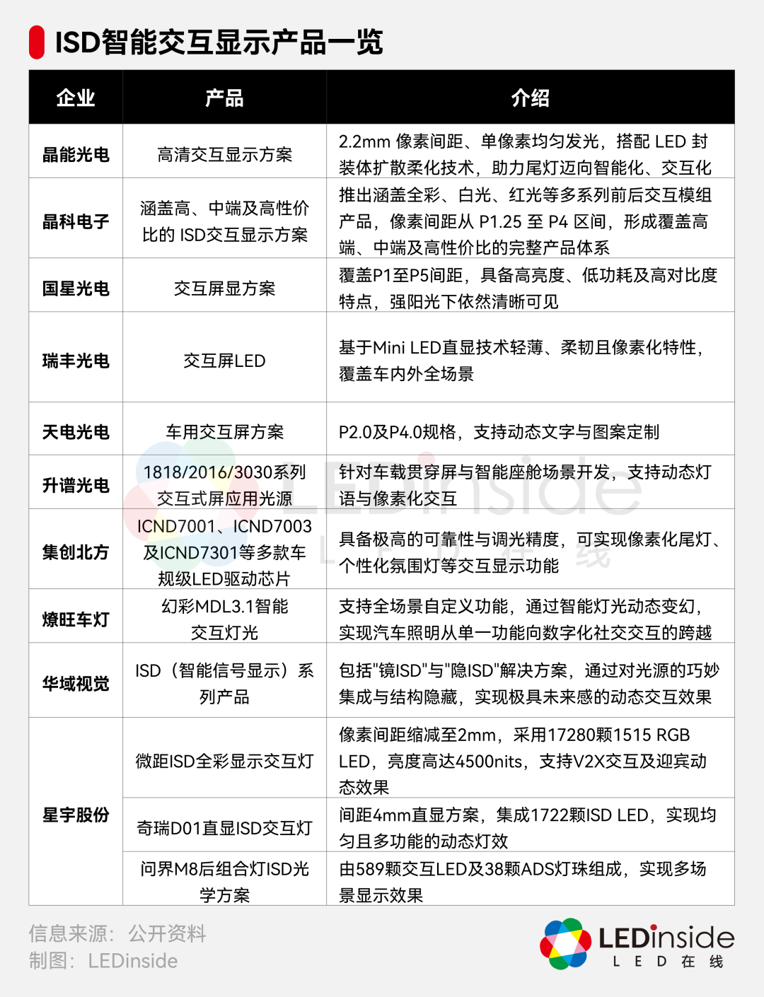
ISD智能交互显示解决方案仍是本次展会的核心重点,技术可覆盖前灯与尾灯全场景应用。
TrendForce集邦咨询分析师指出,通过各类新技术的加持,ISD智能交互产品可以呈现清晰图文、转向提示、制动强度、充电状态甚至自定义灯语,大幅提升行车安全性与辨识度。本次展会几乎所有相关厂商都有对应产品展出,只是在成本压力下,产品像素间距比之前更大,也更容易落地。

晶能光电展出高清交互显示方案,可实现2.2mm像素间距、搭配 LED 封装体扩散柔化技术,助力尾灯迈向智能化、交互化。

晶能光电高清交互显示方案
晶科电子推出涵盖全彩、白光、红光等多系列前后交互模组产品,像素间距从P1.25至P4区间,形成覆盖高端、中端及高性价比的完整产品体系。

晶科电子2020 RGB P3.4交互屏
国星光电则带来覆盖P1至P5间距的交互屏显方案。产品具备高亮度、低功耗、高对比度,在强光下仍清晰可见,可满足车辆个性化显示与动态灯语需求。

瑞丰光电带来交互屏LED解决方案,支持RGB/RG/R/W多色,单颗面光源发光均匀,提供 2323、3030等封装,以清晰像素图案实现个性化灯语显示。

瑞丰光电交互屏LED解决方案
车灯厂方面,燎旺车灯带来"幻彩MDL3.1智能交互灯光",支持全场景自定义,以动态灯光实现从单一照明到数字化社交交互的升级。

随着自动驾驶技术不断成熟与商业化落地,ADS标识灯已成为厂商技术布局的焦点,青蓝色(Cyan)标识凭借良好的法规适配性与视觉辨识度,成为行业公认的主流标准。
TrendForce集邦咨询分析师指出,ADS标识灯在技术上向集成化、小型化升级,与整车灯具一体化设计,同时采用更高亮度、更低功耗的LED光源,可靠性与法规适配性持续提升。功能上由单一状态显示向动态交互演进,强化车辆与道路参与者的资讯沟通。
从ALE 2026展会来看,ADS标识灯已成为芯片、封装、车灯厂全产业链的布局重点,三安光电、澳洋顺昌、晶能光电、ams OSRAM、晶科电子、国星光电、鸿利智汇、瑞丰光电、亿光、天电光电、锐拓电子等多家企业推出差异化解决方案。

三安光电展示了符合法规要求的ADS蓝绿光标识灯方案。

三安光电ADS蓝绿光标识灯方案
澳洋顺昌则展示了具有高饱和度的Cyan色“小蓝灯”方案。
晶能光电ADS LED系列严格符合法规要求,通过陶瓷、EMC、PLCC等多元封装形式,有效解决色偏与亮度衰减问题。

晶能光电ADS LED
在自动驾驶标识灯方面,晶科电子的ADS Cyan Color LED 精准匹配国际标准蓝绿色(Cyan)坐标,已在多款主机厂车型中实现规模化量产应用。

晶科电子ADS Cyan Color LED
鸿利智汇(佛达信号)重点推荐"为智驾安全标识而生"的Cyan蓝绿光LED方案,确保色彩输出完全符合ADS法规标准。

佛达信号Cyan蓝绿光LED方案
瑞丰光电的ADS Cyan蓝绿光LED选型丰富,主波长覆盖490-497.5nm,采用高精度一体式点胶工艺,光效达120lm/W,雨雾霾天气下穿透力更强。

瑞丰光电ADS Cyan蓝绿光LED
系统集成层面,星宇股份的问界M8后组合灯搭载了38颗专为智驾设计的ADS灯珠。
趋势四、氛围灯向个性化、场景化演进
车内氛围灯已从静态装饰升级为动态情绪界面,从单纯座舱背光转变为可感知、可响应的智能交互,通过色彩与光影变化匹配驾驶场景和情绪,构建人车间的情感连接。展会上,晶能光电、晶科电子、鸿利智汇、瑞丰光电、集创北方等多家厂商发布产品。

其中,晶能光电星空内饰灯采用154颗Smart-RGB LED矩阵,搭配匀光与透光结构可实现多种发光效果,未来还可集成语音同步、情绪适配功能。

晶能光电"星空内饰灯"
面向汽车智能座舱氛围环境应用,晶科电子推出多款覆盖车门、中控、顶部空间等区域场景应用的RGB LED全系列光源产品,包括3433 RGB、3030 RGB等中、小功率器件,在有限的座舱空间条件下支持高集成与灵活布局,更好地满足智能座舱自由灵活的设计需求。

鸿利智汇(佛达信号)首次发布车规级动态火焰灯与水波纹氛围灯,无需表面处理,通过透明面罩厚度设计、聚光器及LED阵列模拟多种动态光影。

鸿利智汇(佛达信号)动态火焰灯与水波纹氛围灯
此外,鸿利智汇(佛达信号)还展示红外加热氛围灯,搭载双芯LED,可安装在副驾驶手套箱位置,利用红外线实现腿部理疗。

鸿利智汇(佛达信号)红外加热氛围灯
瑞丰光电带来了Smart RGB 3535氛围灯、2020氛围灯带、2216氛围灯带等产品方案,满足汽车座舱对高品质、智能、健康光环境需求,实现从功能照明到情感交互的体验升级。

瑞丰光电氛围灯产品
在驱动芯片维度,驱动芯片方面,集创北方与纳芯微均推出高集成智能驱动控制芯片,以精准电流控制支持车外交互与座舱氛围灯。
集创北方展出ICND7001、ICND7003、ICND7301等车规级LED驱动芯片,覆盖16-48通道及多电流规格,通过AEC-Q100 Grade 1认证,可靠性与调光精度突出,可实现像素尾灯与个性化氛围灯等交互显示。

集创北方车规级LED驱动芯片
小结
从ALE 2026展会可以看出,LED车灯产业正沿着"更高像素、更强交互、更低成本"的路径快速演进。ADB自适应头灯加速普及,ISD智能交互尾灯与ADS标识灯成为竞争焦点,氛围灯向情感化场景延伸。芯片、封装、车灯厂协同创新,推动汽车照明从功能部件向智能交互终端全面转型。
免责声明:凡注明来源本网的所有作品,均为本网合法拥有版权或有权使用的作品,欢迎转载,注明出处。非本网作品均来自互联网,转载目的在于传递更多信息,并不代表本网赞同其观点和对其真实性负责。
+ 更多资讯热度榜
+ 更多慧聪原创
+ 更多技术文章
+ 更多政策法规