
慧聪LED屏网报道
面对照明终端市场需求的激增,照明企业纷纷施展浑身解数,抢滩本土市场,一时间,明星代言新闻此起彼伏。
这不,正在全国各地召开“2015年新品暨市场战略发布会”的阳光照明,再度抛出大手笔,签约影视明星陆毅作为代言人,这为阳光照明顺利开拓国内市场又添重要砝码。

明星代言成拓市“利器”
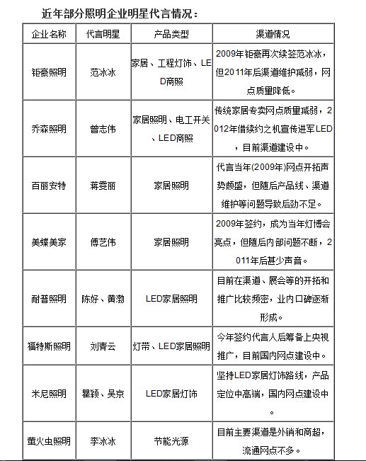
“耐普照明2013年找了影帝黄渤做代言人,对销量帮助确实不小。不但在西安这样的省会城市,同时我们渠道下沉到二三四线城市时,消费者和分销商也会觉得熟悉的明星代言的品牌有质量保证,更有信心。” 西安胜可建材有限公司总经理辛健对高工记者说道,今年耐普照明的LED吸顶灯销量同比增加超过30%。
以西安为例,大多数商家虽然对LED动态颇为关注,但对“利益捆绑”的态度并不积极,真正LED品牌代理很少,专卖形象店更是寥寥无几。
“即使代理一个品牌,我们也只会选择他们最稳定的一两款拳头产品先做市场尝试,不会一下子上马其全部产品线。”同泰灯具市场一位经销商如此说道,“所以必须选择产品有特色、或者形象和营销有差异的品牌的做代理,否则很难在当地快速抢占市场。”
“在陕西或者说中西部区域,经销商对LED一直比较谨慎,不少去年代理某LED品牌的经销商今年都分道扬镳了。我们目前也是家居、商照、电工、光源等都与不同品牌合作,看看质量、市场反应等效果好才会全力推广。”辛健表示,有明星代言肯定是一个较好说服代理商合作的筹码。
据记者观察总结所得,自2011年众多照明尤其是LED企业发力国内渠道以来,明星代言品牌的营销事件就从未间断。
据了解,黄渤并非为耐普代言的“第一位”明星,2010年其形象代言人是陈好。按照耐普官方说法是升级后的产品正似如日中天的巨星黄渤。今年耐普的产品线继续延伸,拓展到LED家居照明。
“照明企业近两年争相砸钱请明星代言,无非是企业品牌意识提升,更重要是LED品牌格局未定,而这两年又是渠道开拓最关键的时期,此时不投入,后期机会不大。”木林森照明总经理林纪良总结道。

从众心理容易催生“红海”
优质的经销渠道可以帮企业迅速打开市场,提高销售额,扩大品牌的知名度和影响力。而经销商也会通过与厂家的合作攫取丰厚的利润。
“现在LED照明渠道属于供大于求的局面,好的有实力的经销商就那么多,所有的厂家都争着要。我几乎每天都会接到不同LED厂家要求合作的电话。”杭州一位年销售额2亿元的经销商告诉高工《LED照明渠道》记者。
他强调,厂家的核心资源是品牌,商家的核心资源是渠道。双方追求的主要经营目标都是市场占有率的提升和利润。目前,对渠道尤其是优质经销商资源的争夺已经进入白热化的阶段,全国各种招商广告、招商大会屡见不鲜。
据高工LED产业研究院调研数据显示,目前企业竞争异常激烈,产品同质化严重,价格战盛行;渠道难以建立,大多数照明企业仍处于煎熬期;而如何快速建立知名度和打开渠道市场成为多数LED企业首要问题。
而在具体实施办法上,很多企业不约而同地选择请明星代言的方式,来扩大自己的品牌影响力。
“LED照明产品客户群体主要是普通消费者,寻找大家耳熟能详的明星来为自己的LED照明产品代言,无疑是企业塑造品牌比较快的方式。”高工LED CEO张小飞表示。
“不过,我们应该警惕,在照明行业‘从众心理’现象比比皆是,明星代言也不例外。”上述经销商也指出。
例如,前些年行业领头羊欧普照明牵手“同一首歌”在央视大放异彩后,不少灯饰照明企业根本没有考虑自身的综合实力和实际需求,便争相在央视上露脸,结果,除了拿个“CCTV 上榜品牌”的招牌去忽悠经销商和消费者外,其广告本身的实际效果几乎可以忽略不计。
同样,雷士照明通过冠名照明设计大赛在隐形渠道大获成功后,很多二三线商业照明企业也纷纷跟进,却效果甚小;三雄?极光开创照明行业明星代言先河后,灯饰照明行业的明星代言很快蔚然成风……
明星意味着聚光灯,意味着关注度,然而明星代言一定如此美好吗?
操作过周海媚和蔡少芬两位明星代言的尹士接受采访时表示:“请明星代言就相当于使用一种武器,如果你内功不够的话,就很有可能砸伤自己。”
针对明星代言,行业人士普遍认为,企业首先要考虑自身生产、资金、人力资源等综合实力,并且要请和产品气质相符的代言人,另外需要团队有较高的执行力,最大化明星效应,同时避免明星抢了品牌的风头。
有面子还得有里子
“企业9年来一直做生产,推广还是太薄弱了。通过专门的公司进行过调研,我们终于决定请刘青云为我们品牌代言。他的形象成熟、成功,而且粉丝覆盖面从年轻,到中年,到老年都有,可谓深入民心。” 福特斯照明董事长王功杰告诉记者。
但同时,王功杰也坦言:“其实当时做出这个决定压力是很大的,现在的压力也很大,这是 “斥巨资”冒风险,周边的亲朋好友都觉得这件事很疯狂。”
记者了解到,对年产值一亿元以上的企业来说,明星代言也许并不贵,贵的是后续的推广。
在采用了明星代言人之后,为达到市场宣传效果,还要投入媒体推广、活动宣导等一系列品牌形象制作、推广的费用。所以,除了需要明确前期的一次性支付的费用外,还要做好后期的推广费用支出的明细表,以此衡量资金周转不灵的风险。
而一个品牌代言要实现良好市场推广效果,其宣传推广的费用很可能要达到请明星代言费用的五倍以上。
“请了明星,但其他推广跟不上,尤其是渠道网点没有相当的数量作为前提,就像上央视一样,消费者看到了想买但找不到你的品牌店铺,事倍功半。”欧曼科技照明总经理李小平分析,扎实做好终端开拓和服务,并依靠明星营销速成的品牌来得稳健。
飞猪明星经纪公司客户总监刘小军说:如今,国内一线明星的身价在200万-300万元,大明星的身价为500万-800万元,,再加上制作费、全国推广、年度营销至少上千万元。”
“比如刚进入起步阶段,要请一个比较大的明星,快速把品牌的知名度打响;假如品牌进入成熟阶段,就应该找一个比较有潜质的明星,他的名气不断扩大,就可以提升品牌知名度。刚才说的资金实力,一年销售在1亿以上才能考虑明星,不然就是蛇吞象了。” 刘小军指出。
现在有很多品牌利用明星代言的时候,惯常的模式就是明星拿着代言产品,然后大喊产品的品牌名字,或者又蹦又跳,最后打出品牌的口号。这样的直接广告效果是,人们常常记住了明星,忽略了品牌,因为在这样的场景下,明星的分量远远大于品牌本身。
明星要符合品牌的场景,要让明星成为一个故事的主角,才可能展现出品牌的风貌,否则就很容易落入俗套。
“LED渠道品牌目前还处于混战,只有建立在消费者心里的LED品牌无形资产,才是企业最大的财富。所以,无论做品牌,还是搞营销,只有深入了解消费者的需求特征,研究他们的购买心理、购买行为,企业才能占得战略先机。再怎么眼花缭乱的营销手段,都不能脱离终端市场的需求立场而存在。”张小飞提醒。
即刻获取新资讯,了解市场动态,欢迎关注慧聪LED屏资讯服务。

慧聪LED屏资讯服务
免责声明:凡注明来源本网的所有作品,均为本网合法拥有版权或有权使用的作品,欢迎转载,注明出处。非本网作品均来自互联网,转载目的在于传递更多信息,并不代表本网赞同其观点和对其真实性负责。
+ 更多资讯热度榜
+ 更多慧聪原创
+ 更多技术文章
+ 更多政策法规