节能拉动LED照明电源供应器行业后势旺

全球LED照明电源供应器市场即将涌入100亿美元的商机。市调机构IMSResearch研究报告指出,在法规和电费节节高涨的驱动下,LED照明市场正迅速兴起,可望带动电源供应器的销售量在2016年达到四十亿套规模,总产值高达10
LED企业掀起价格大战,到底伤了谁?

慧聪LED屏网3月21日报道 LED显示屏、LED照明在政策支持的大背景下。从2008年来,很多人都开始进入LED行业。致使我国LED行业出现井喷现象,广东省更是在2011年产业规模达到了1500亿元。数字可观,但是大多的LED企业以
LED出口转内销道路崎岖 前途光明

近期,笔者在行内网站上看到一个帖子,内容是关于“LED内销比外贸好做”的话题。国内一些做LED行业的企业纷纷发表了自己的见解。有的企业表示赞同,“国外市场还是挺不错的,关键看你的产品价格跟产品质量,国内市场
LED照明大潮到来 深获房地产青睐

慧聪LED屏网3月20日报道 在LED照明大潮到来之时,LED产业不光得到了国家发改委、个地方政府领导的重视和支持,同时也得到了房地产的青睐。
LED照明行业市场兴旺 仍吹不得“气球”

深圳这段时间的天气神出鬼没,好端端的太阳,忽然飘来多乌云,然后就开始下雨,让人摸不着头脑,就如同这个城市的新型产业LED行业,喜怒无常。身处这个行业,难免感歎行业的苍凉!
LED产业被认为是未来我国发展的支柱产业

慧聪LED屏网3日报道 2010上海世博为我们留下太多精彩回忆。人们已经见识到最前沿现代科技创新,其中让人记忆尤深的当属很多展馆通过影像技术为人们带来视觉盛宴。上海世博开幕式上长57米,点距为6毫米,总面积1万平米
广东LED行业年度盛典在深圳广电集团举行

由深圳广电集团、深圳市LED产业联合会、亚太传媒联合举办的,以“倡导低碳环保、争当节能先锋”为主题的“2011广东LED行业年度盛典”于昨天下午在深圳广电集团举行。
网购热度不减 将成LED照明新战场

随着80后、90后互联网一代逐渐成为消费主体,网络媒体的迅速发展,52%的消费者表示通过网络获得灯具品牌信息,足够说明问题。网络购物的快速增长同样也为整个行业的销售渠道提供一种新的可能。
国内首部LED企业联盟标准在佛山问世

近日,记者从“LED灯具产品包装标识佛山联盟标准新闻发布会”上获悉,历时5个月调研、资料收集、文本制定的国内首部LED企业联盟标准在佛山问世。
2011年度音响灯光行业十佳评选颁奖精彩回顾

2011年度音响灯光行业十佳评选颁奖精彩回顾
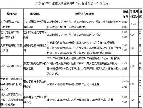
广东公布“十二五”LED重大项目 投入达116.36亿元

3月12日,广东省人民政府网刊登了《广东省战略性新兴产业发展“十二五”规划》,确定高端新型电子信息、新能源汽车、半导体照明(LED)、生物、高端装备制造、节能环保、新能源和新材料等领域作为广东省重点培育和发

+ 更多品牌盛会