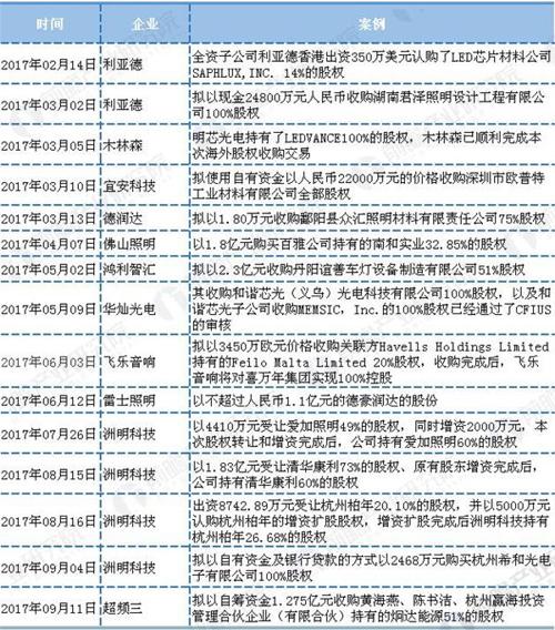
并购倒闭潮接连不断 LED产业洗牌加剧

慧聪LED屏网报道 近日,LED上市企业相继公布了2017年上半年业绩预告,诸多LED企业业绩平稳上升。LED行业整体向上的同时市场空间正在缩小,产业竞争愈发激烈。2017年以来,LED行业并购潮此起彼伏、倒闭潮接连不断,产
2017全年LED产业发展态势良好!企业盈利能力复苏!

慧聪LED屏网报道 1.国家地方齐发力,行业迎来发展春天 2017年前三季度,多项行业政策陆续发布。在国家层面,发改委等13个部委印发了《半导体照明产业“十三五”发展规划》、环保部宣布我国开始履行《关于汞的水俣公约
2017LED行业新格局!新三板企业盈利愈加难变革迫在眉睫

慧聪LED屏网报道 数据显示,2016年中国LED下游应用领域市场规模为3697亿元,led显示屏作为其中最主要的下游应用之一,参与企业众多,而在资本市场博弈的屏企也是大有之。主板有利亚德、联建光电、洲明科技、奥拓电子
LED显示屏老是加载失败?六个技巧教你完美破解!

慧聪LED屏网报道 在使用户外led显示屏时,经常出现无法加载的现象。可以从下面的几个方面来分析下led显示屏加载不上的原因。
【招标采购】广东省城市建设高级技工学校LED显示屏采购项目采购结果公告

慧聪LED屏网报道 广东省机电设备招标中心有限公司受广东省城市建设高级技工学校的委托,于2017 年09月29 日就会议室、报告厅LED电子屏升级项目(440000-201708-180013-0059)采用竞争性磋商进行采购。现就本次采购的中
2017年LED产业新形势:地方扶持力度加大 集中度再提高!

慧聪LED屏网报道 1. 国家地方齐发力,行业迎来发展春天 2017年前三季度,多项行业政策陆续发布。在国家层面,发改委等13个部委印发了《半导体照明产业“十三五”发展规划》、环保部宣布我国开始履行《关于汞的水俣公
松下苏州植物工厂蔬菜正式出货!植物工厂之争再次打响

慧聪LED屏网报道 9月15日,苏州松下生产科技有限公司正式举行了新植物工厂竣工暨“品蔬生活”品牌产品的出货仪式,标志着苏州松下生产科技有限公司新植物工厂蔬菜正式上市,人类的健康优质生活开始起航。
2017年全球高亮度LED芯片产值或超130亿美元!

慧聪LED屏网报道 根据最新数据显示,2017年全球高亮度LED芯片产值预计达131.79亿美元,年增长率为2.8%;但是从2018年到2022年,该产值年均增长率将高达2-5%。
LED屏整体利润滑坡严重 厂商提供整体解决方案求突破

慧聪LED屏网报道 随着LED显示制造行业的发展,LED显示屏的整体利润将逐步下降。一是随着技术的成熟和进步,通用技术传播更广,产业之间的同质化不断加深;二是行业的产能释放,市场的供给趋势走向买方。这两个原因加上
2017上半年新三板LED屏企营收分析:盈利变难引人深思

慧聪LED屏网报道 数据显示,2016年中国LED下游应用领域市场规模为3697亿元,LED显示屏作为其中最主要的下游应用之一,参与企业众多,而在资本市场博弈的屏企也是大有之。主板有利亚德、联建光电、洲明科技、奥拓电子
【招标采购】栖霞市财政局廉政室高清LED大屏幕采购中标公告

慧聪LED屏网报道 一、采购项目名称:廉政室高清led大屏幕幕采购 二、采购项目编号:SDDYYT2017-138

+ 更多品牌盛会