【招标采购】淮南市环保信息中心户外LED显示屏改造项目招标公告

慧聪LED屏网报道 安徽瑞邦工程造价有限公司 受 淮南市环保信息中心 的委托,对 淮南市环保信息中心户外环境信息LED显示屏改造预采购项目 进行公开招标,欢迎符合条件的潜在供应商前来投标。
都是什么鬼!LED显示屏扫描方式1/2、1/4、1/8 、/16怎么分?

慧聪LED屏网报道 在一定的显示区域内,同时点亮的行数与整个区域行数的比例,称扫描方式;室内单双色一般为1/16扫描,室内全彩一般是1/8 扫描,室外单双色一般是1/4扫描,室外全彩一般是静态扫描。
新规注意!古城范围内不得设置LED显示屏广告

慧聪LED屏网报道 记者昨从市城管部门了解到,《扬州市市区户外广告和店招标牌设置管理办法(征求意见稿)》目前面向公众公开征求意见。各社会组织、团体和个人可以向该部门提出意见或建议。征集时间为:2017年10月26日
2017深圳安博会:公安指挥决策系统催生新市场

慧聪LED屏网报道 自进入10月份以来,两年一度的深圳安博会几乎成为安防行业所有企业的重头戏。2017年10月29日,第十六届安博会在深圳会展中心正式拉开序幕,作为全球最具规模和影响力的安防产业顶级盛会,吸引了众多
新加坡或成智慧城市典范:传感、摄像追踪等技术被广泛运用

慧聪LED屏网报道 新加坡是全球智慧城市建设样板,也是全球实践智慧城市建设的标杆国家,拥有良好的基础,不仅有充足的人才,且法律体系也相对健全,在信息科技发展和应用方面,长期以来都处于世界领先地位,多年前就
台厂高调切入Mini LED领域 OLED能否稳住脚跟?

慧聪LED屏网报道 目前,AMOLED面板来势汹汹,俨然成为新显示技术霸主,可现在AMOLED面板产能与供应完全不成正比,Android手机品牌厂联合台系面板厂杀出血路,加速2018年Mini LED搭配曲面设计导入高阶智能手机。
安防市场规模空前 或带动小间距LED利好发展

慧聪LED屏网报道 2017年10月29日-11月1日,第十六届中国国际社会公共安全博览会在深圳会展中心举行。安博会被誉为全球安防第一展,光从安博会现场的人流量就能看出,的确是名不虚传。本届安博会占地共11万平方米,共
Micro LED商用化难 先派Mini LED打前站?

慧聪LED屏网报道 Micro LED制造成本居高不下,影响商用化进程,原因在于关键的巨量转移技术瓶颈仍待突破,但「类Micro LED」即“次毫米发光二极管”(Mini LED)的技术有望提前在2018年问世。
2018照明产品销售额将增16% LED照明最具增长潜力!

慧聪LED屏网报道 由香港贸易发展局主办的第19届香港国际秋季灯饰展、第2届香港国际户外及科技照明博览,以及第12届国际环保博览早前圆满结束,据主办方委托独立调查机构的调研结果显示,家居照明、LED及环保照明产品
台LED厂联手进军Mini LED背光源趋向白热化!

慧聪LED屏网报道 台LED厂联手进军MiniLED背光源趋向白热化,从各大厂透露的时程来看,新品将抢在2018年问世,若能顺利进军背光源市场,将有利于LED厂产能去化。
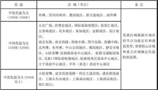
景观照明政策性规范或成常态?上海发布景观照明总体规划!

慧聪LED屏网报道 日前,《上海市景观照明总体规划》(以下简称《规划》)公布实施,这也是上海首次编制全市域的景观照明专项规划。《规划》明确了全市范围景观照明发展的核心区域、重要区域、发展区域、一般区域及禁设

+ 更多品牌盛会