2021年11月26日,国家市场监督管理总局国家标准化管理委员会批准发布了首个智慧灯杆国家标准——《智慧城市智慧多功能杆服务功能与运行管理规范》,将于2022年3月1日起正式实施。

那么,这个标准制定的背景是什么呢?
据了解,随着智慧城市建设和城市更新发展加速,智慧多功能杆作为新兴城市公共设施,在5G技术应用和城市道路多杆合一工程中得到广泛应用。
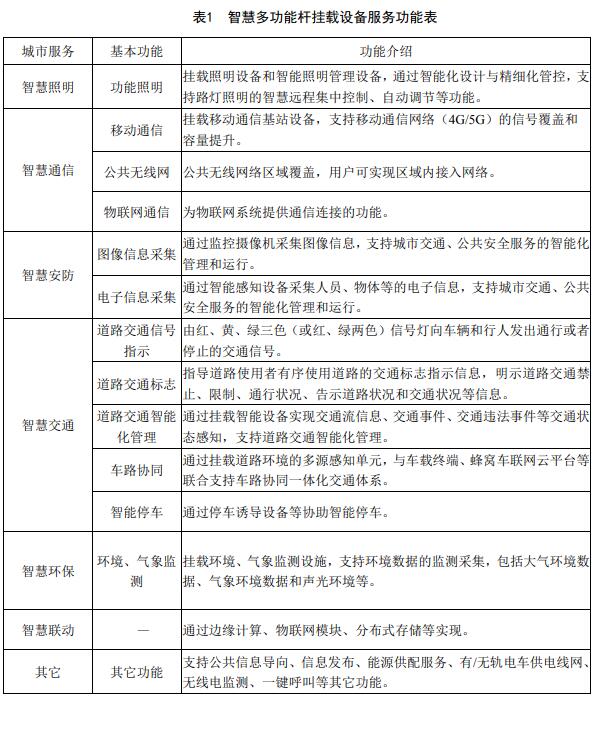
智慧多功能杆通过整合城市各类杆型设施,挂载各类设备和传感器,集智慧照明、智慧通信、智慧安防、智慧交通、智慧环保、智慧联动等功能于一体,是城市新基建的重要组成部分。
但是,由于智慧多功能杆在功能设计、运行管理方面缺乏统一的规范,使得智慧多功能杆难以发挥整合城市服务功能和推进智慧城市建设的积极作用。
这个标准的制定可进一步规范智慧多功能杆服务功能、服务提供和运行管理要求,通过智慧多功能杆实现多箱合一、多头合一、多标合一、多杆合一,整合城市服务功能的同时,更好的实现城市公共设施集约化、共享化,实现城市管理与服务的智能化和精细化。
该标准适用于灯杆高度小于20米的城市道路、公路、高速路、广场、公园、庭院等公共设施多功能杆,规定了杆体分类、一般要求、设计要求、布局要求、功能要求、安全要求以及运营服务要求等内容,填补了多功能杆在国家标准方面的空白,将进一步推动“多杆合一、一杆多用”,促进多功能杆行业发展。
同时,也为构建物联感知网络、打造新型智慧城市的数字底座提供重要支撑,推动数字经济发展、助力数字政府建设,促进数字化转型,引领数字新生活。
早在2021年3月1日,深圳也发布过类似的标准:《深圳市多功能智能杆基础设施管理办法》。(详情可点击文章了解:2021年,万亿市场将被一根“杆”点亮? )
截至2021年10月底,深圳已累计建设多功能智能杆近1.5万根,深圳在多功能智能杆运行管理方面的经验是该国家标准起草的重要参考,推动深圳经验上升转化为国家标准。
智慧多功能杆国标的出台,对于整个产业来说,是一个里程碑式的意义,未来的市场可期。
“十四五规划”发布后,智慧城市获得政策春风的推动,智慧多功能杆作为城市发展的“微细血管”、“神经末梢”,市场规模也将会大幅增长。
根据Technavio发布的“2020-2024年全球智能杆市场”报告数据显示,2019年,全球智能杆市场规模为57.5亿美元左右;2020-2024年,全球智能杆市场规模将增长79.7亿美元,达到137.2亿美元左右,年复合增长率达到19%。
据CTIA预测,2021年我国以智慧灯杆为入口的各种硬件及服务的市场规模或为3.7万亿元,占智慧城市市场总规模的20%,并有望在“十四五”期间呈现大幅增长。
另外,据国家统计局数据显示,我国城市道路照明灯数量已由2010年的1774万盏增长到2020年的3049万盏,叠加城市新建道路,由此带来的路灯的新增和更换,每年将达到非常可观的数目。
从2014到2018年,智慧灯杆在每年新增城市照明路灯中渗透率从0.0022%增长到0.0475%,预计2021年智慧灯杆总量将达到15.07万根。
不少业内人士都认为,智慧多功能杆国标在3月份实施后,必会迎来新风口,在全球拥有广阔的市场空间。
据了解,智慧杆从 2016 年开始经过多年的发展,作为新基建和新型智慧城市建设的重要载体,在相关政策的支持下,至2021年已取得了巨大的发展,广州、深圳等地已规划智慧杆大规模建设,但规模化运营在技术和市场方面还存在不少难点。
比如,在技术方面,智慧杆建设标准不一、预留接口缺少规范,杆体难以实现共享;部分智慧杆建设只注重现状合杆,杆体未来扩展性不足;现状供电、通信配套不完善,杆体规模化进程缓慢。

在市场方面,多部门管理,智慧杆多功能集成受限;杆体建设运营主体分散,未能实现智慧杆有效协同;商业模式尚未明确形成,政府和企业都还在积极探索中;同时杆体运维管理等诸多问题还需要解决。
那么,在此次发布的国标中,对于建设单位、运行单位、使用单位三方的功能、职责以及数据的采集、使用等都有一定的明确,但从智慧杆涉及的多个政府机构、单位来看,后续在运营、管理、数据挖掘方面,还要依据各地实际情况,进行相关调整。
免责声明:凡注明来源本网的所有作品,均为本网合法拥有版权或有权使用的作品,欢迎转载,注明出处。非本网作品均来自互联网,转载目的在于传递更多信息,并不代表本网赞同其观点和对其真实性负责。