
慧聪LED屏网报道
在“国家半导体照明工程”的推动下,中国大陆已形成了深圳、上海、大连、南昌、厦门、石家庄、扬州等七个国家半导体照明工程产业化基地,全国LED产业呈现出一派欣欣向荣的大好形势。2014年中国大陆MOCVD新装机150台,累计装机总量达1204台,占全球装机总量的40%,居全球第一。预计2015-2016年中国MOCVD保有量仍将保持14%左右的增长,分别达到1374和1564台(见下图)。

一、中国LED产业链形成
目前,中国境内LED芯片制造企业有100多家,其中长三角地区为30多家,居五大区域之首,是目前国内LED芯片的主要生产基地。长三角地区MOCVD装机数量占国内总量的30%以上,江苏省MOCVD到位数量占长三角地区的70%。上海LED芯片企业MOCVD装机量约占15%。其次是闽赣地区和环渤海湾地区。闽赣地区外延生产企业规模较大,以台湾企业转移较多。环渤海湾地区在外延上的研发力量较强,研发机构较集中,拥有外延国内最好技术。尤其是北京,研发的优势明显;大连具有轻工业和电子坚实的产业基础和“东北亚经济圈的中心”的经济区位优势。2015年度中国大陆LED芯片主要生产企业见表1.

Source:《中国10大LED芯片厂商排名》
当前国内有规模以上LED封装企业1000余家,其中2/3分布在珠三角地区。封装产业规模最大,企业数量超过了全国的2/3。除上游LED外延芯片领域稍微欠缺外,汇聚了众多的封装物料与封装设备生产商与代理商,配套最为完善。其次是长三角地区,企业数量占全国的17%左右,其他区域共占15%。
同时,一些大型的下游应用企业设立有自己的封装产线,如真明丽集团、洲明科技、德豪润达、勤上光电等。此外,国外及中国台湾多数封装企业都在国内设立有生产基地,中国大陆地区也成为全球最大的LED封装生产基地。
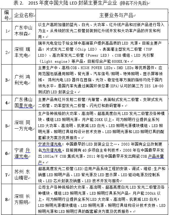
国内LED封装市场一批封装龙头企业竞争实力不断增强,规模不断扩大,在国内市场竞争力和自主知识产权方面并不弱于国外及台湾地区的LED封装企业,已经具有与国际LED企业不相上下的实力。年销售额在1亿元以上的第一阵营有30多家。2015年度中国大陆LED封装主要生产企业见表2.


中国大陆LED行业产值增长与预测
2014年,中国大陆LED芯片、封装和应用产值分别达到120、568和2757亿元(人民币),预计2015年还将大幅增长。芯片、封装和应用产值分别达到168、676和3584亿元。2016年将分别达到227、802和4660亿元(参见下图)。

深圳LED产业增长与预测
据统计,2014年深圳LED行业企业(含应用企业)达1800多家,是全国LED行业最为集中的地区。从业人数超过30万人,占广东省半壁江山,约占全国的1/3。深圳LED封装、显示屏、照明产品质量、产量和出口量均位居全国前列。 在产业环节上,已形成“芯片-封装-应用-设备-材料-测试”较为完整的产业链,是国内最大的LED封装基地和应用产品开发基地之一。2014年,包括LED下游应用产值,已达到1210亿元人民币,占全国的35.1%.预计2015和2016年将分别超过1510和1850亿元。

深圳LED产业的主要特点
1、深圳LED产业以民营企业为主。深圳超过80%的LED企业是在深圳本地创办、成长起来的,活跃的民营企业是推动深圳LED产业持续快速发展的保证。
2、产业基础雄厚,产品偏向商照工程设计。深圳电子产业发达,使得深圳LED产业在产品电路设计、光学设计方面具有优势。深圳照明应用企业主要以LED灯管、筒灯、射灯等工程渠道流通产品为主,产品设计偏向于模组化、智能化、人性化等特色。
3、出口依赖减弱,品牌影响力逐步提升。深圳市LED产业通过自主创新,战略转向,成功的从对外加工贸易企业发展为拥有自主品牌,内外销并重。深圳市LED封装企业、LED显示屏企业及LED配件材料企业在国际国内市场上均具有一定的品牌影响力,在各自的细分市场上占据行业龙头地位。
二、中国大陆LED进出口高速增长
中国大陆是世界主要的LED出口国。据海关统计数据显示,2014年共出口LED 2018亿只,出口金额47.7 亿美元(占本地LED产销额的42.5%),分别同比增长222.4%和37.5%。预计2015和2016年LED出口额将分别增长35%和32%左右,出口额将达到64和85亿美元(见下图)。

2014年中国大陆LED产品进口额增速回升
据海关统计数据显示,2014年 中国大陆LED产品进口量为1410亿只,同比增长85.5%;进口额为61.7亿美元,同比增长14.0%。 预计2015-2016年进口额将继续增长10%左右,分别达到69和76亿美元(参见下图)。

中国大陆LED进出口额逆差逐渐缩小
从LED进出口贸易发展趋势看,2015年的贸易逆差将缩小到4.7亿美元,到2016年将出现贸易顺差约9亿美元(参见下图)。

三、中国大陆LED市场规模增长与预测
2014年中国大陆LED市场规模同比增长14.4%,达到126.2亿美元。其中进口额61.7亿美元,占市场需求的48.9%。预计今明年市场规模将以13%以上的速度增长,分别超过140和160亿美元(见下图)。

2015年中国LED市场发展趋势
(1)LED封装市场增速放缓。
从各应用领域看,照明LED的封装市场增长是主要动力;小尺寸背光领域,虽然随着智能手机渗透率的提升、尺寸的加大,市场需求有所增加,但并不足以对整个封装市场产生太大影响。
(2)收购兼并成为常态。
虽然LED行业整体需求大,但由于门槛低,竞争太过激烈,加之行业内很多企业盈利能力都比较弱,甚至有些处于倒闭的边缘。2014年17家重点的LED上市公司有76%的企业涉及并购,2015年也将延续这种并购的趋势。
(3)智能照明从概念转向产业化。
目前智能照明已经应用于生产和生活,如调光调色管理、手机、APP遥控等,目前大概有20%的设计师在所做的项目中用到智能化照明产品,未来智能照明系统会更加普及,向着产业化和集约化发展。
(4)越来越多的LED厂商开始进入不可见光领域。
由于LED价格竞争激烈,使厂商积极寻找可提升获利的新特殊应用;例如逐渐受到关注的不可见光LED(包括UV或是IR LED等)应用。虽然不可见光LED的市场规模有限,但其进入门坎高,产品毛利率明显优于白光LED,预期未来将会有越来越多LED厂商开始进入不可见光LED领域。
(5)车用LED市场将稳定成长。
其中以昼行灯(DRL)与车头灯(H/L beam) 等车外LED照明成长较快。主要原因在于LED的技术提升与价格的下跌,使得车用LED照明逐渐从高端车型转移至中端车型上。此外,随着多媒体与感测影像的普及率增加,传统的仪表板也已改成LCD面板,带动车用背光的需求。
(6)背光追求轻薄化与高色彩饱和度。
以手持式装置为例,高端手机逐渐往轻薄化、高面板分辨率发展。对于LED厂商而言,如何将LED做得更轻薄、亮度更高,成为2015年的挑战目标。至于电视LED背光规格,除了提高LED亮度来满足4K2K面板需求外,导入特殊的红色荧光粉,来达到NTSC 100的高色彩饱和度LED,也是LED厂商的开发重点。
四.LED行业面临的发展机遇与挑战
面临的发展机遇:
(1)智能照明或成为LED电源企业挖掘的下一座“金矿”。2014年,智能照明可谓发展得如火如荼,各种智能驱动与调光技术也前赴后继。仅2014~2015两年,智能照明行业将额外提供至少超过600亿元人民币的市场空间。到2018年此项数值将达到近800亿元。智能照明趋势确立,将为LED行业打开更为广阔的成长空间。
(2)新兴市场为中国出口企业迎来新商机。俄罗斯市场,2014年LED照明呈现大幅增长,达到24.8亿美金,渗透率达到32%左右。到2016年,LED照明市场规模预估可达50.7亿美金,渗透率将达44%左右。在东南亚,以泰国、新加坡、马来西亚、越南、印度尼西亚及菲律宾六个主要国家计算,2014年LED照明规模为11亿美金左右,LED渗透率达到25%。预期未来几年,东南亚正在逐渐成为中国LED照明厂商新的掘金地。
(3)汽车车灯市场将成为LED继商用照明之后的又一大蓝海。
据预测,从2013-2019年,LED前大灯的市场占有率将由1%提升到10%。汽车照明领域逐渐被看好,整个汽车车灯市场将成为LED继商用照明之后的又一大蓝海。
面临的挑战
(1)行业洗牌速度将加剧。
展望2015年,封装行业依旧竞争激烈,特别是照明封装领域,企业盈利能力依然难以得到较大改善。在封装大厂均积极扩产的情况下,行业洗牌速度将加剧。
(2)越来越多的灯饰企业遭遇专利技术门槛。
随着我国照明灯具的对外出口的销量不断提高,越来越多的灯饰企业遭遇专利技术的门槛,专利制约的问题将推动照明企业加大技术创新。
优质商铺推荐:北京视睿讯科技有限公司
即刻获取新资讯,了解市场动态,欢迎关注慧聪LED屏资讯服务。

慧聪LED屏资讯服务
版权声明: 来 源慧聪LED屏网的所有文字、图片和音视频资料,版权均属慧聪LED屏网所有,任 何媒体、网站或个人如需转载务必注明“稿件来源:慧聪LED屏网”,违者本网 将依法追究责任。
免责声明:凡注明来源本网的所有作品,均为本网合法拥有版权或有权使用的作品,欢迎转载,注明出处。非本网作品均来自互联网,转载目的在于传递更多信息,并不代表本网赞同其观点和对其真实性负责。