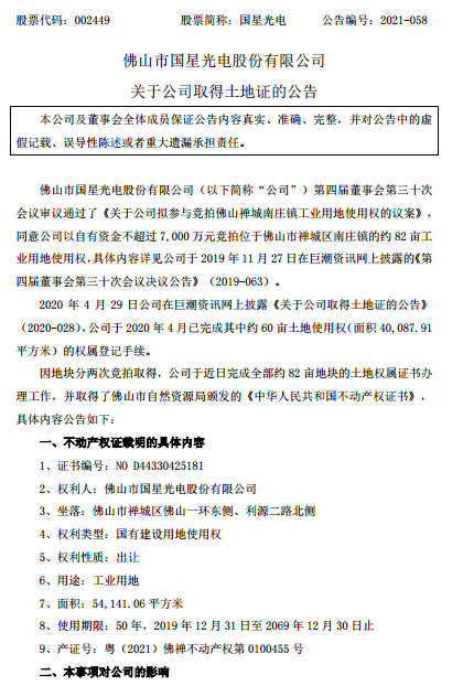
12月8日消息,佛山市国星光电股份有限公司(以下简称“国星光电”或“公司”)发布公告表示,于2020年4月29日公司披露《关于公司取得土地证的公告》(2020-028),公司于2020年4月已完成其中约60亩土地使用权(面积40,087.91平方米)的权属登记手续。

(源自国星光电公告)
因地块分两次竞拍取得,公司于近日完成全部约82亩地块的土地权属证书办理工作,并取得了佛山市自然资源局颁发的《中华人民共和国不动产权证书》。
国星光电表示,本次取得的土地使用权主要是用于吉利产业园项目的建设,布局先进的LED封装及应用生产线,重点扩充Mini LED、小间距、TOP LED等产品的产能规模,有助于持续提升公司综合体量和竞争实力,对公司的中长期发展带来积极影响。
公开资料显示,国星光电成立于1969年,注册资本6.2亿元,是广东省属国有独资重点企业广晟集团的控股上市公司,专业从事研发、生产、销售LED及LED应用产品,是国内第一家以LED为主业首发上市的企业,也是最早生产LED的企业之一。
经过52年的改革发展,国星光电现已成为广晟集团电子信息板块的主力军、我国LED封装行业的龙头企业,在全球LED封装行业占据重要地位,显示器件市场规模名列国内前茅,白光器件市场规模位居高端应用领域国内前列,组件产品为国际知名家电企业的核心战略供货商。
维科网注意到,国星光电在此前公布的投资者关系活动记录表中提到,公司一直高度关注三代半领域的技术发展与技术研究,致力于打造高可靠性、高品质的功率器件封测业务。在上游芯片领域,公司有布局硅基氮化镓的外延芯片;中游封装领域,公司已建成第三代半导体功率器件实验室及试产线;下游应用领域公司也在积极与相关企业洽谈战略性合作,并针对客户的应用需求定制开发样品等。
首先,LED 封测转向氮化镓封测在技术上、工艺上、可靠性、能力上具有天然的优势;其次,公司下游客户也会用到第三代半导体相关功率器件,具有客户渠道协同的优势;同时,国星光电还具有外延芯片上的技术积累优势,子公司国星半导体有硅基氮化镓芯片相关技术储备。
在Mini&Micro领域的产品及技术布局方面,国星光电表示,聚焦Mini& Micro LED超高清显示领域, 持续推出有核心竞争力的产品系列:Mini LED方面,公司研发覆盖了Mini直显P0.4到P0.9全系列产品,其中Mini LED P0.4系列产品为全球首发,采用独创20in1封装方式,是目前全球封装密度最高的Mini产品;Mini背光方面,公司储备Mini POB、Mini COB、Mini COG三大技术路线,可满足不同客户定制化需求;Micro LED方面,发挥子公司国星半导体与本部上下游联动优势,巨量转移工艺取得突破性进展,产品良率高,同时国星半导体已开发了面向于P0.3间距及面向P0.1间距的Micro LED芯片系列,并实现小批量供货给国星光电研究院。
值得注意的是,国星光电经过2020年下半年以来的战略调整,加上公司向全资子公司国星半导体2.2亿元增资计划的稳步推进,其产品结构得到进一步优化:目前国星半导体以RGB 芯片、倒装芯片、紫光芯片等利基型产品为主,同时研发布局Mini 和 Micro领域,形成了Mini背光和Mini显示两大系列的芯片产品,同时发挥上下游垂直联动的优势,协同本部研究院进行Micro LED关键技术的攻关;在第三代半导体领域,联合多所高校及研究所,发挥产学研协同优势,展开GaN功率器件、紫外探测器芯片、深紫外UVC芯片等方向的研发工作,参与两项第三代半导体方向的省级研发项目。
免责声明:凡注明来源本网的所有作品,均为本网合法拥有版权或有权使用的作品,欢迎转载,注明出处。非本网作品均来自互联网,转载目的在于传递更多信息,并不代表本网赞同其观点和对其真实性负责。
+ 更多资讯热度榜
+ 更多慧聪原创
+ 更多技术文章
+ 更多政策法规