车载LED显示屏的特点分析

慧聪LED屏网9月14日报道 车载LED显示屏是利用led技术、GSM/GPRS技术、低温技术、抗静电技术、抗干扰技术、车载电子技术等在移动汽车上显示信息产品。它不同于在固定场所安装的普通LED显示屏。原因在于车载和广告。
利亚德大屏亮相光学学术会2011年学术大会

慧聪LED屏网9月13日报道 金秋时节,第十三届中国国际光电博览会(CIOE2011)在深圳会展中心隆重举行,同期举行的还有中国光学学会2011年学术大会以及2011中国国际光电高峰论坛。
LED五大应用领域市场分析

LED照明因节能、环保和长寿命的优点,已成为21世纪最引人注目的高新技术领域之一。日本早在1998年就开始实施“21世纪光计划”,美国在2000年开始推进“国家半导体照明计划”,欧盟也同年启动“彩虹计划”,目的都是要
LED高端显示屏有新进展 关键技术已掌握

我国高端led大屏幕显示屏核心技术取得重大突破,打破国外在高端LED大屏幕显示领域对我国的技术封锁和垄断,关键指标达到国际领先水平。
led显示屏点亮深圳公交 滚动显示利民出行

慧聪LED屏网9月13日报道随着led显示屏的大幅度发展,价格走低,近日深圳街头的公交车,车头线路牌一改以往的双色板装置,更换成了LED显示屏,并且滚动显示首末车站。方便了市民的出行。但是笔者发现,车载led显示屏也
LED屏助群星玩转舞台 铸造经典舞美设计

慧聪LED屏网9月13日报道 近年来,演出市场持续火爆,明星召开演唱会的频次攀升。今年举办个人巡回演唱会的巨星就不少,张学友,刘德华,宋祖英……不一而足。而对应全国经济水平的提高,人们文化品位水平上升不少,舞
九洲光电显示屏助力亚欧经济发展合作论坛

慧聪LED屏网9月9日报道2011年9月1日上午10时,首届中国—亚欧经济发展合作论坛在乌鲁木齐国际会展中心隆重召开。中共中央政治局常委、国务院副总理李克强出席论坛,并在会上发表题为“深化内陆开放开发,促进亚欧合作
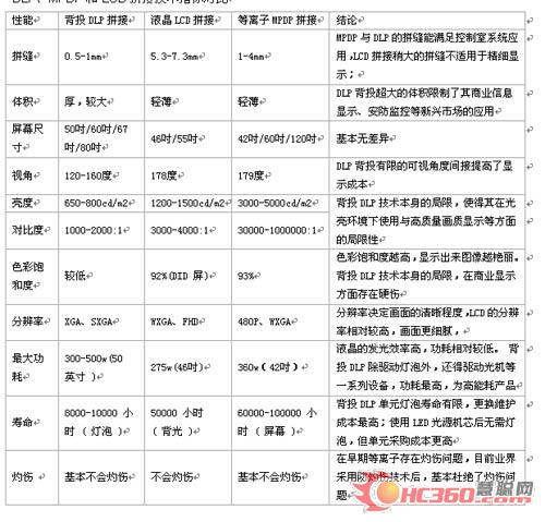
DET60吋无限拼引爆大屏幕显示市场变革

慧聪LED屏网9月8日报道 从背投DLP拼接技术、LCD液晶拼接技术和MPDP等离子拼接技术本身对比发现,等离子拼接技术各项性能指标都有过之而无不及,是一个相当有竞争力的技术和产品。即使是早年颇为诟病的屏幕灼伤现象,
LG推出LV3600系列超薄节能产品LED电视

LGLV3600系列LED电视作为一款时尚LED液晶新品,其产品外观非常超薄,让电视顷刻间优雅转身,尽显简约时尚,视界更多惊喜。
荷兰海牙塔楼惊现266平米巨型LED屏幕

海牙进入数字媒体世界的方式让人印象深刻,即在其最高的塔楼上安装266平米的巨型LED屏幕。屏幕坐落在80米高处,展示的内容与城市和一些机构相关,内容可以实时更新,还可以起到广告宣传的作用。
通普LED围栏屏添彩秘鲁国家体育馆

近日,由通普科技承制的秘鲁体育馆LED围栏屏项目,已顺利通过了测试,并已移交了秘鲁的工作人员。下面就一起来看看由我们工作人员从现场发回来的正在运行的LED围栏屏图片。

+ 更多品牌盛会