植物工厂通过调控种植环境与营养要素,实现农作物周年连续高效生产。近年来,在极端天气频发、新冠疫情持续蔓延、全球粮食紧缺等多重因素影响下,全球各地大力兴建植物工厂和垂直农场。
尽管如此,当前植物工厂或垂直农场在发展和推广上仍存在一些瓶颈,如植物工厂造价成本普遍偏高、能耗大、设备系统智能化水平偏低、作物种植种类单一或偏少等。
可喜的是,植物工厂的发展受到广泛的关注,各国的农业部门都在持续加大力度进行扶持。目前,植物工厂在美国、韩国、日本和荷兰等海外发达国家得到广泛应用。
国内方面,中央电视台对植物工厂进行专题报道,加快对植物工厂的推广力度,中国科学院、中国农科院陆续对植物照明、植物工厂进行宣传和市场合作,学术界在植物照明研究领域取得突破,LED产业链企业加快研发植物照明核心技术,推动植物工厂快速发展。
为进一步了解目前国内外植物工厂的布局现状,LEDinside盘点和梳理了全球28家植物工厂/垂直农场的动态,以供读者参考。
海内外企业布局积极,全球植物工厂/垂直农场规模逐渐扩大
Bowery Farming
Bowery Farming成立于2015年,号称是美国最大的垂直农业公司,坐拥3个垂直农场,利用计算机软件、LED照明和机器人技术来实现作物种植,培育的绿叶蔬菜产品主要在线生鲜平台和零售店出售。
今年2月,Bowery Farming收购了美国农业机器人初创公司Traptic。据悉,Traptic成立于2016年,已经开发出结合了人工智能、计算机视觉和机器人技术的农作物收获机器人。
5月份,Bowery Farming在以信贷融资的形式获得1.5亿美元资金后,表示准备将产品范围扩大到绿叶蔬菜以外,包括草莓、西红柿和其他作物。

图片来源:Bowery Farming官网
Plenty
Plenty成立于2014年,位于美国加利福尼亚州的旧金山,是一家垂直农场解决方案提供商,旗下Tigris农场全年使用LED照明。今年3月,Plenty宣布将与浆果公司Driscoll’s合作建设一个专门用于草莓生产的室内农场。
融资方面,今年1月,Plenty在E轮融资中融得4亿美元,此次融资成为了垂直农业领域里迄今为止最大的融资,其次是Bowery Farming在2021年5月融得的3亿美元C轮融资。
Oishii Farm
成立于2017年的Oishii是一家位于美国纽约市的现代农业科技公司,被誉为“唯一一家以商业规模种植草莓的垂直农业公司”,其首款产品Omakase Barry于2018年推出,主打高端草莓路线,目前售价为50美元8个。
今年5月19日,Oishii启用了位于新泽西州泽西城的Mugen室内垂直农场,该农场面积约为6874.8平方米,是目前全球最大的室内草莓种植垂直农场。

图片来源:Oishii官网
Future Crops
Future Crops成立于2016年,是欧洲乃至世界最大的垂直农场之一。今年3月,Future Crops获得了由腾讯领投的新一轮融资,融资将主要用于新技术的研发、团队规模的扩张,以及开设额外的垂直农场。
据悉,Future Crops在荷兰 Westland建立了一座全自动室内垂直农场,主要种植、加工绿叶蔬菜和草本植物。农作物生长在Future Crops开发的土壤基质中,此外,Future Crops还开发制定灌溉、照明、供暖和通风等一系列自动化设备。

图片来源:Future Crops官网
Infarm
Infarm成立于2013年,是一家成立于德国柏林的室内垂直农场初创公司,能种植75种不同品种的香草、沙拉和绿叶蔬菜。据悉,Infarm计划今年种植40种新作物,包括蘑菇、樱桃番茄、豌豆和草莓。
Infarm垂直农场以“种植中心”为单位,每个种植中心由多个垂直模块连接,组成多层式层架,可在6个星期内完成部署,将一个40平方米的空间变成垂直农场,每年可生产逾50万株农作物。
目前,Infarm垂直农场已进驻美国、加拿大、日本和欧洲,计划于2023年在中东卡塔尔开设种植中心。

图片来源:Infarm
LettUs Grow
LettUs Grow成立于2015年,是一家位于英国的水耕种植商与系统供应商,主要供应集装箱植物工厂,工厂内使用气培技术法配合LED灯和Lettus Grow自家控制软件Ostara进行植物种植。
近日,英国LettUs Grow公司开发出一种独特的垂直农场技术,能够帮助客户更好的使用这些设备来种植绿叶蔬菜和草药产品。

图片来源:LettUs Grow官网
Techno Farm
位于日本京阪奈科技城的Techno Farm工厂,采用LED灯培育作物,可以根据需要科学变幻光照,24小时无间断地提供持续光照,满足作物光合需要,缩短生长周期,每年可生产近1100万株生菜。

图片来源:Techno Farm官网
Farmy
马来西亚首都吉隆坡Encorp Strand购物中心在2021年中旬开设了国内首个商场内种植蔬菜的城市垂直农场——Farmy。
该垂直农场占地约110平方米,摆放了5个5米高的架子,每个架子上种植7层蔬菜,采用水培法和特殊LED灯模拟自然光,培育了羽衣甘蓝、罗勒叶、芥菜叶、芥末沙拉叶、白茎白菜和微绿叶菜等。
中科三安
中科三安植物工厂总面积近40000平方米,主要种植蔬菜、食用花卉、金线莲、果树、茶叶等多个作物品种。据LEDinside了解,该植物工厂种植出来的叶类蔬菜是采用自产自销方式,现在已经达到盈亏平衡。
蔬菜工厂采用LED光谱技术和营养液调控技术,内置环控和电子传感系统,以自主研发的RADIX模块化多层水培模组为种植单元,可灵活定制并组建植物工厂,实现300+作物全年稳定、持续性生产。

图片来源:中科三安
据悉,中科三安也为客户提供一站式植物工厂系统方案。为满足不同市场需求,中科三安开发适用不同场景的植物工厂类型,包括模块化垂直农业生产系统、全气候型移动农场ARK和无人化垂直农业生产系统UPLift等。
目前,中科三安全气候型移动农场ARK已在我国海拔4300-5200米的地方开始使用;无人化垂直农业生产系统UPLift也已商业化落地海南和陕西。
另外,2021年3月,中科三安在酒泉卫星发射中心内建成一座725平方米的人工光型蔬菜工厂,种植有生菜、白菜、冰菜、番茄、甜椒、黄瓜等蔬菜,以保障航天员的鲜菜供应。

图片来源:中科三安
京东
2018年,京东植物工厂在北京通州正式建成,总面积达1万多平米,是目前国内最大太阳光和人工光结合型植物工厂。据悉,该植物工厂在建设初期曾经过了多方行业调研,并前往日本考察三菱植物工厂项目。
在该植物工厂里,蔬菜生长环境由计算机自动控制,通过人工LED光源、物联网技术、水耕栽培等手段,实现全年无休式生长采摘,可年产300吨绿叶菜供应市场。

图片来源:北京日报
国家成都农业科技中心
国家成都农业科技中心是由中国农业科学院与成都市人民政府共同打造的国家级科研平台,该科技中心坐落于天府新区兴隆湖畔,已于去年完成验收竣工。
该植物工厂通过安装多光谱LED光源,高效培育水稻,60天即可收获。除水稻外,该植物工厂还深入开展了大豆、玉米、小麦等作物的快速繁育试验。

图片来源:四川日报
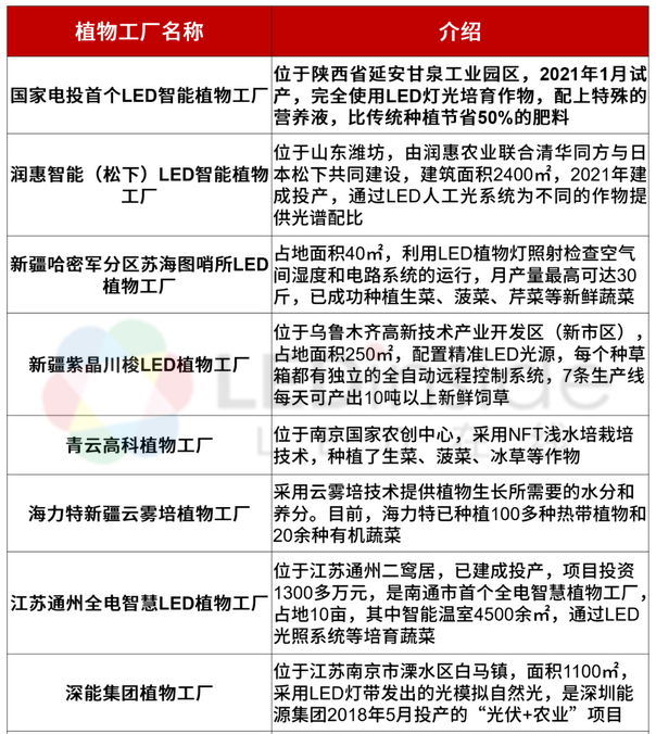
目前,国内大型植物工厂也在加速应用落地,一定程度上为中小型植物工厂的发展起到示范引领作用,新疆、江苏、浙江、山东、广州等国内越来越多地方纷纷展开植物工厂的研发与建设,LEDinside汇总如下:


作物种类、智能化程度、种植技术、效益等全面提升
我们可以看到,绿叶蔬菜仍然是目前植物工厂中最常见的作物,不过来越多的植物工厂开始扩大作物种植种类。
譬如Bowery Farming、Plenty、Infarm都计划种植草莓,其中Infarm还计划种植蘑菇、樱桃番茄、豌豆等40种新作物;成都农业科技中心开展水稻、大豆、玉米和小麦等快速繁育试验;新疆紫晶川梭LED植物工厂和艾欧创想LED植物工厂开始种植牧草。
种植技术方面,植物工厂人工光源与营养液栽培等技术进一步发展,例如,中科三安开发出80余种专用光配方和5大类型、100余种植物照明灯具,以及研发出6大类型植物专用营养液,可满足不同植物生长发育;成都农业科技中心研发水稻育种加速技术,水稻只需60天便可成熟;LettUs Grow开发独特的垂直农场技术,能够帮助客户更好地种植绿叶蔬菜和草药产品。
设备智能化控制方面,植物工厂的智能化程度越来越高:Future Crops开发制定一系列自动化设备;Bowery Farming收购机器人公司Traptic,农作物收获机器人有望用在其植物工厂里;中科三安自主研发了模块式整合栽培系统,建成国际上首套植物工厂全自动化生产系统;江苏南通建成首个全电智慧植物工厂,可远程监控所有的全电种植设备;新疆紫晶川梭LED植物工厂每个种草箱都有独立的全自动远程控制系统。
而针对耗费较高的电力资源,山东寿光LED植物工厂和深能集团植物工厂借助太阳能发电,降低用电成本。此外,针对水资源利用方面,京东植物工厂比常规种植方法节水90%以上,台达集团研发的LED货柜型植物工厂用水量不到传统耕种方式的5%。
经营管理方面,植物工厂有了更加多元化的商业模式,比如提供休闲体验、私人定制等模式,挖掘用户对植物工厂更深层次的需求,如广州花城汇农都里把植物工厂“搬进”商场,创造更多新奇有趣的体验式购物;物美集团还将推出私人订制、高端蔬果定制等多样化的模式。
最重要的是,植物工厂的产量效平高于传统农业,如京东植物工厂年产300吨绿叶菜、新疆紫晶川梭LED植物工厂每天可产出10吨以上新鲜饲草、四维生态LED植物工厂年产量可达75吨、物美集团LED植物工厂月产量最高可达1900斤……
应用前景广阔,植物工厂/垂直农场建设渐成潮流
种种迹象表明,植物工厂和垂直农场极具应用潜力。相信随着生活水平和人们健康意识的提高,人们对食品卫生、食品安全保障的要求日益强烈,植物工厂种植的蔬菜阻断了土壤中可能的病害和重金属污染且无需农药,迎合了大众消费者的普遍需求,未来将逐渐成为全球农业发展的一大潮流。
值得关注的是,在植物工厂快速发展的过程中,照明是其中非常关键的技术,但自去年以来,受市场需求波动、国内疫情反复以及原材料供应紧张等因素影响,植物照明市场增速整体趋缓,长期来看,植物照明行业仍有较大上升空间。
此外,随着现代农业兴起和农业智慧化的进一步发展,以及在北美医用与娱乐用大麻市场快速增长驱动下,植物照明产品的需求被进一步带动。
根据TrendForce集邦咨询最新研究数据显示,2022年全球LED植物照明市场规模成长6.6%达到17.9亿美金,2021-2026年复合成长率为11.5%。
免责声明:凡注明来源本网的所有作品,均为本网合法拥有版权或有权使用的作品,欢迎转载,注明出处。非本网作品均来自互联网,转载目的在于传递更多信息,并不代表本网赞同其观点和对其真实性负责。