2021年以来,裸眼3D显示屏频登微博热搜,视频转发播放量超过十万次。
除了热搜霸榜,裸眼3D在2021年还实现了遍地开花。这些全新变化的背后有隐藏着那些趋势呢?将对2022年的显示市场发展有何承上启下的作用呢?在此背景下,行家说产业研究中心联合LED显示产业核心厂商,进行深度调研,以飨各位。
热搜榜常客
不得不说,裸眼3D显示在2021年俨然成LED显示行业“顶流”。
以联建光电为成都春熙路太古里核心商圈所打造的裸眼3D大屏为例,此前裸眼3D飞船巨幕一经亮相,不仅吸引了大众的目光,还获得了全网的大量转发评论,微博实时热搜TOP5,累计总点击量达3.2亿。值得一提的是,该项目分辨率达8K,总面积888㎡,裸眼3D巨幕与一旁的450㎡超高清屏“双屏联动”作用下,为春熙路商圈注入了新的活力。

联建光电成都春熙路“飞船”LED屏

无独有偶,与之相媲美的还有重庆的“3788亚洲之光”裸眼3D大屏,地处重庆观音桥商圈中心位置,围绕苏宁易购大楼两面搭建而成。总面积高达3788㎡、分辨率为8K的超高清LED显示屏,被称之为“亚洲第一屏”,由利亚德集团所承建,整块显示屏兼顾建筑美学与商圈环境融为一体。

利亚德-重庆“3788亚洲之光”裸眼3D大屏
其中以“未来城市”为主题的裸眼3D项目1.0版本和“轻轨穿楼”的裸眼3D 2.0版本,其逼真的立体视觉效果结合超大超高清屏幕,震撼的视觉体验引起了在场围观群众的连续欢呼与惊叹,相关的视频在全网传播的数据突破了一个亿,也让更多人认识了重庆这座巨幕。这块大屏也因此成为了重庆这座城市的新名片。
除了以上常出镜的裸眼3D大屏,洲明科技、雷曼光电、青松光电、视爵光旭为一、二线城市所打造的裸眼3D显示屏同样吸睛无数,频繁登上各大咖直播间,成为城市网红打卡地。

洲明科技-重庆解放碑洲明裸眼3D

雷曼光电-广州北京路新大新百货裸眼3D显示屏

青松光电-西安小寨商区国贸中心裸眼3D显示屏

视爵光旭-北京王府井裸眼3D
2021年的“巨变”
无论是数量还是面积上,裸眼3D显示在2021年都实现了巨大的变化。
首先在数量上明显飙升。据行家说产业研究中心统计,截止2021年12月底,全国裸眼3D项目一度接近100个,并保持高速增长态势。甚至有不少显示厂商表示,2022年将会有更多的项目落地。
另外从面积数来看,裸眼3D更是实现了惊人突破。以我国TOP20显示屏厂商为例,利亚德、洲明、联建光电、雷曼光电、青松光电、视爵光旭等多个显示屏厂商纷纷实现了千平方米数量级面积落地,个别厂商还实现了10000㎡突破。

从区域来看,裸眼3D显示屏的落地基本上以一线城市为起点,呈现点线面状态发展。
对于裸眼3D数量的激增与爆发,行家产业研究中心认为主要源于以下三点:
裸眼3D背后的商业价值
相较于传统LED户外大屏,裸眼3D大屏的开发不仅进一步提升了城市形象、赋能当地经济,焕新了新消费趋势下的商业活力,同时强视觉震撼性和互动性,也能大幅提升广告传播效果。
对于城市来说,极具画面感的户外大屏连同周围建筑群早已演变为一座城市的符号,裸眼3D技术更具备空间感,为商圈、商业体成功引流,提升观众的参与度,不仅激活商圈的商业价值,还侧面促动了城市软实力和地方经济的提升。
从裸眼3D的落地位置来看,皆分布在城市等重要商圈之中。除了上文提及的成都、重庆,如今还有北京、广州、深圳、武汉、沈阳、合肥、无锡等不少一二线城市、甚至三线城市的商圈都竞相引进裸眼3D大屏。
短时间内,裸眼3D显示引发轰动效应也让人深思。大部分业内厂商认为,这主要自于裸眼3D的内容制作。
反观硬件方面,LED大屏经过多年的发展与沉淀,在户外市场使用已占据主导地位。利亚德、雷曼光电、蓝普视讯、青松光电、视爵光旭等多家显示厂商表示,目前用于户外的裸眼3D屏幕根据屏幕大小,间距从P3-P10不等;此外,点间距的选择与其安装位置的最佳观看位置、总面积相关。
目前户外显示屏技术成熟,供应链配套较好,产品价格较低,为追求更好的显示效果显示屏的分辨率都选择4K甚至8K的分辨率。
对此,青松光电认为,点间距的选择可参考以下两点,最大间距不大于:
(1) 按最佳观看距离/3000
(2) 按显示屏的宽度/3840
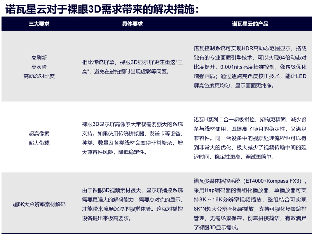
不可忽略的是,要想呈现更高清、更流畅、更逼真的裸眼3D效果,除了对播放素材有极高的要求外,还对视频播控系统和LED显示屏也相当高的要求。诺瓦星云认为,从显示屏控制系统与视频处理角度来看,主要体现在高刷新、高灰阶、高动态对比度;超高像素、超大带载;超8K大分辨率素材解码等三个方面。

另在两款大屏能耗与运营成本上,各家的看法大体相同。
利亚德:硬件成本和传统的户外屏的差距不大,主要是片源比较贵。但为了实现观看视觉效果,硬件上也需要下功夫。对此,利亚德改善了生产工艺,达到了更高的对比度,使用专利的驱动IC,可以实现高阶的HDR。
雷曼光电:同等配置条件下,裸眼3D屏的功耗与传统户外显示屏相比几乎没有变化。本质上,户外裸眼3D屏在原基础上做了部分结构的改变,如箱体和模组的左/右侧面做切角设计,以方便拼接直角;而灯珠、IC、电源、PCB板等均无改变,不影响功耗。而在运营成本上,两者也一样相差无大。
蓝普视讯:裸眼3D本身的关键在于内容,对于屏体而言并无技术上的绝对要求。由于裸眼3D一般会视频媒体的二次传播,那么难免要被手机或相机拍摄,为了避免拍摄屏体时画面闪动或扫描线的出现,更高的刷新率可能会造成屏体功耗的上升,但对于裸眼3D大屏运营所带来的创收,这点成本也就显得九牛一毛了。
青松光电:裸眼3D大屏的运营电费和维护费用常规平面2D显示屏相同,素材的制作费用会略高于常规显示屏。
视爵光旭:从显示屏厂家角度来说,裸眼3D的能耗和运营成本相比传统户外显示不会有明显增加;但是对于商家来说,裸眼3D的视频源成本较高,是个支出比较大的部分。
总体而言,相比一般传统的大屏,裸眼3D因在硬件方面成本所差不大,主要成本压力还是来源于内容制作,但其商业价值所带来创收一定程度上弥补了内容制作费用。
企业自身实力提升
从源头上来说,裸眼3D火起来主要是其视频源制作技术的进步和价格的下降、以及配套软硬件技术的进步。与此同时,LED显示屏上下游厂家也在积极引导、推动裸眼3D项目的发展,并投入资源来促进裸眼3D相关的软硬件技术的进步。
政策的支持
近年来,国家对文旅行业、超高清显示行业的投入,间接带动了裸眼3D屏的市场销量及传播声量,也利于打造城市代表的新名片。
2021年5月上旬,科技部在发布了《国家重点研发计划“数学和应用研究”等“十四五”重点专项2021年度项目申报指南》和《国家重点研发计划“信息光子技术”等“十四五”重点专项2021年度项目申报指南的通知》,此次发布的项目总共国拨经费近50亿。
其中,裸眼3D显示核心光学器件和共性技术与架构的关键技术研发被纳入榜单之中。
据了解,为了呈现裸眼3D的经验显示效果,显示屏的硬件上需要做到更好的对比度和HDR高动态范围,对显示屏屏体硬件的高刷新、高灰阶、高动态对比度、曲面/转角平滑过渡、视频素材的制作水平等有较高要求。在政策的鼓励下,裸眼3D显示将进一步发展。
2022年1月10日,工信部、中宣部等中央六部门再加码印发《“百城千屏”活动实施指南》,高效推动超高清视频与各行各业的融合发展。

从政策中强调的文化宣传、城市形象、消费升级、产业创新等目的进行分析,对应城市重要商圈、大型综合交通枢纽、网红地标、文化场馆等场景在各大城市着巨大发展潜力。

以上皆成裸眼3D显示暴增的重要推手。
裸眼3D能火多久?
一系列的数字和案例场景表明:在2021年间,裸眼3D正在被推向更广的应用平台以及更深的技术场景,且已经成为了促进城市经济的靶心,吸纳了大量商家与厂商的参与。
对于裸眼3D在2021年成长速度,大部分厂商表示这十分符合预期。但是也有厂商指出,裸眼3D虽火起来,由于2021年对于户外广告的监管和控制并没有放松,所以真正落地的项目还是有限的。另从户外广告屏工程来看,其规划到落地的周期较长,2021年落地的项目仅占其中的一部分,多数项目的落地或在2022年甚至2023年。
那么,2022年裸眼3D能否保持热度不减,再度为产业发展添色?针对这一点,雷曼光电、蓝普视讯、青松光电、视爵光旭等厂商提出看法。
雷曼光电:户外裸眼3D市场的发展,一方面取决于户外LED固装LED显示屏的市场规模和增长速度。另一方面,裸眼3D市场的发展取决于户外裸眼3D显示屏项目能否为终端客户带来持续的商业价值回报,如果答案是肯定的,那么即使户外固装市场增速放缓,裸眼3D市场份额在户外固装市场中的占比也会不断提升,市场规模会不断扩大。
蓝普视讯:2022年预计裸眼3D将继续持续热度,商圈的大楼上会出现越来越多的裸眼3D大屏幕。因为大间距已无技术瓶颈,而用户视觉感官体验提升也成为市场对显示屏厂的新需求。
青松光电:在《百城千屏》的引导下2022年会加速户外裸眼3D大屏的建设,根据国家的低碳、绿色环保的要求,结合目前的显示屏技术,新建的裸眼3D大屏将按照高质量、高标准,符合无铅工艺、符合节能认证标准、支持HDR、达到超高清视频分辨率。如今,青松光电也按照相应标准去推出显示产品。
视爵光旭:随着城市建设进程的不断发展,裸眼3D在近期都还会是行业的一个热门话题。为了实现更好显示效果,裸眼3D都是以直角显示屏为显示载体;为了实现直角转角屏的无缝、平滑等最佳显示效果,视爵光旭研发团队经过多轮设计和验证之后,推出领秀+系列。
总结:
随着裸眼3D的遍地开花,毫无疑问,将成2022年显示市场第二增长曲线。而商业价值、企业技术实力、政策支持成为裸眼3D的三大推手。随着裸眼3D等技术的赋能下,户外LED显示营销价值和商业价值得到进一步释放。但行业需要深度思考创意、显示屏和用户三者之间的关系,充分发挥技术的优势,避免爆红现象沦为昙花一现,才能赢得更为广阔的发展空间。
免责声明:凡注明来源本网的所有作品,均为本网合法拥有版权或有权使用的作品,欢迎转载,注明出处。非本网作品均来自互联网,转载目的在于传递更多信息,并不代表本网赞同其观点和对其真实性负责。
+ 更多资讯热度榜
+ 更多慧聪原创
+ 更多技术文章
+ 更多政策法规